
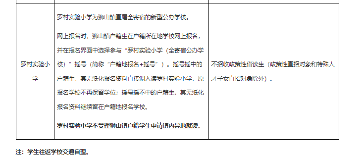
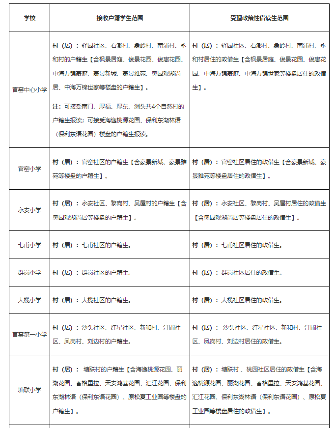
一、官窑片区小学学区划分明细
注:学生往返学校交通自理。
二、小塘片区小学学区划分明细

注:学生往返学校交通自理。
三、大圃片区小学学区划分明细
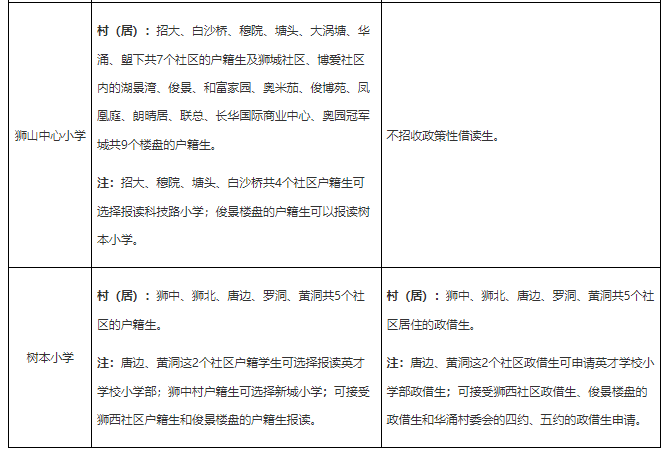
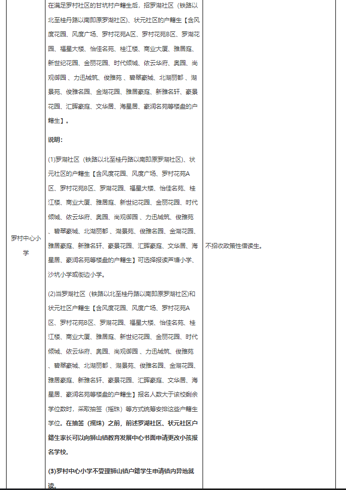
四、罗村片区小学学区划分明细
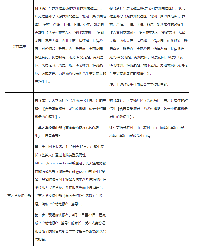
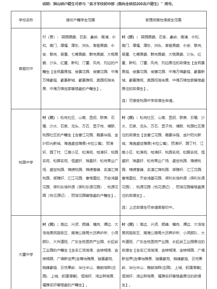
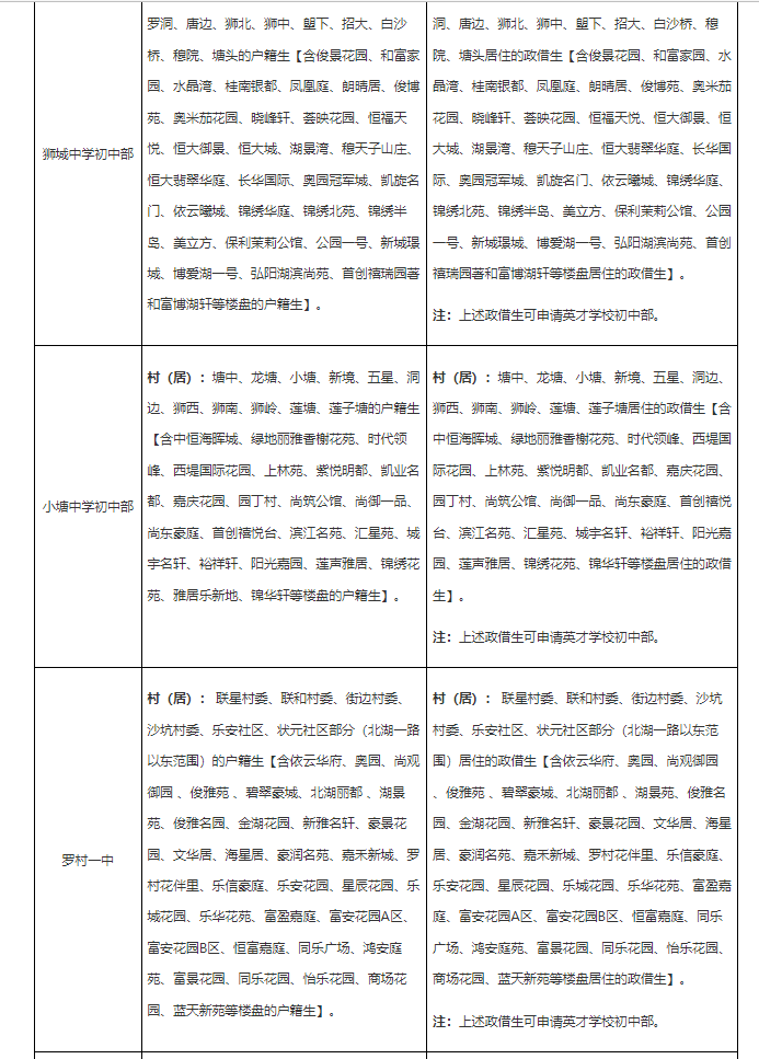
五、初中学校学区划分明细
教育百科2022-07-04 04:06:13未知

一、官窑片区小学学区划分明细
注:学生往返学校交通自理。
二、小塘片区小学学区划分明细

注:学生往返学校交通自理。
三、大圃片区小学学区划分明细
四、罗村片区小学学区划分明细
五、初中学校学区划分明细