
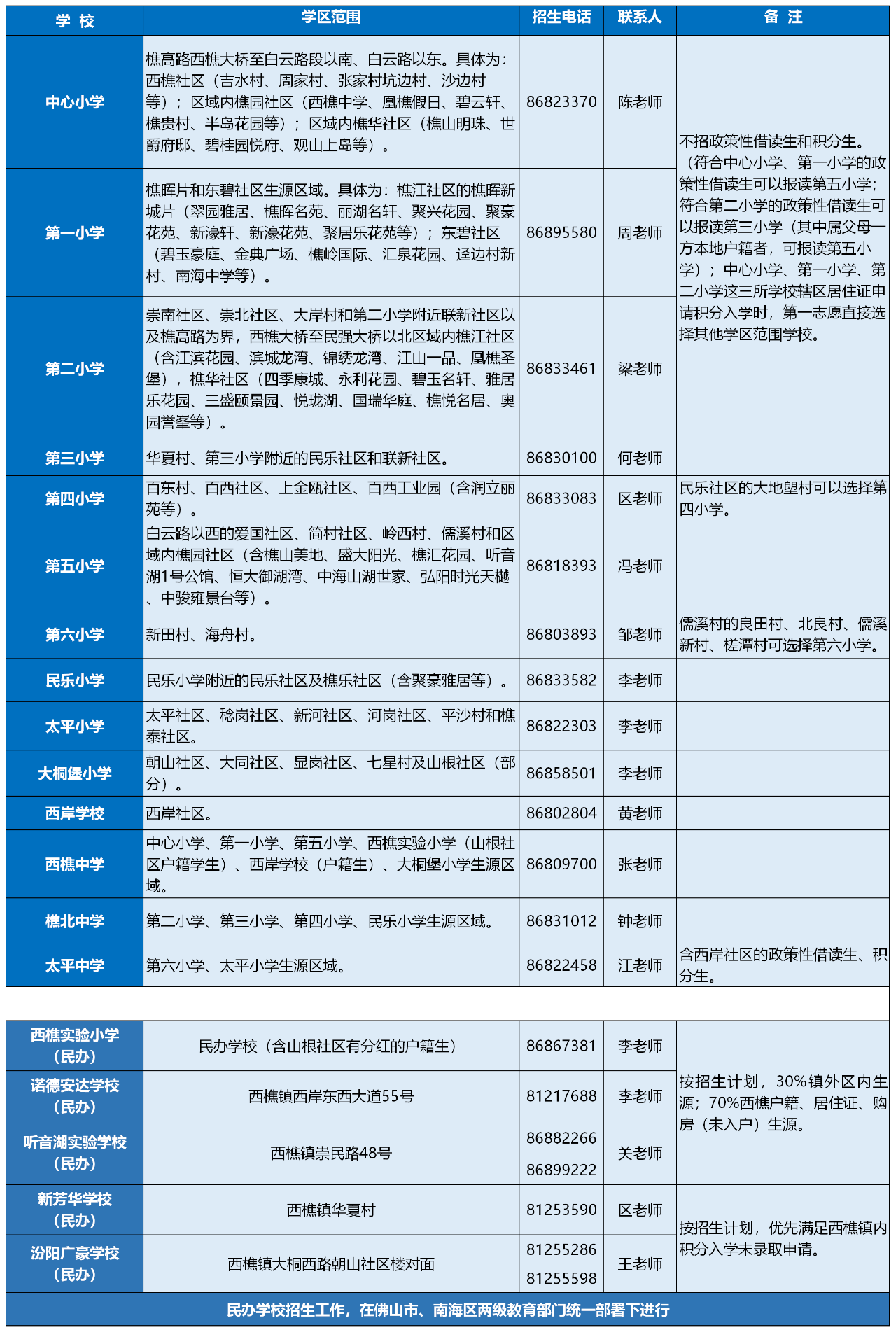
佛山南海西樵学区划分及联系信息表:

特别提醒:根据招生条件,户籍生、政策性借读生、积分生录取分先后批次,不符合政策性借读申请的家长,应及早申请积分入学和密切留意民办学校的招生安排。因户籍生、政策性借读生人数增加,积分生学位会相应减少,家长应做好回原户籍地或民办学校报读的准备,因误报生源类别或报读条件不符造成延误报名或错过招生时间窗口的,责任自负。申请入读提供虚假证件资料、隐瞒入学事实并已取得学籍、入学条件不符的,一经查实,取消入读学校资格。
教育百科2022-07-04 04:05:46佚名

佛山南海西樵学区划分及联系信息表:

特别提醒:根据招生条件,户籍生、政策性借读生、积分生录取分先后批次,不符合政策性借读申请的家长,应及早申请积分入学和密切留意民办学校的招生安排。因户籍生、政策性借读生人数增加,积分生学位会相应减少,家长应做好回原户籍地或民办学校报读的准备,因误报生源类别或报读条件不符造成延误报名或错过招生时间窗口的,责任自负。申请入读提供虚假证件资料、隐瞒入学事实并已取得学籍、入学条件不符的,一经查实,取消入读学校资格。
2022佛山南海区九江镇公办初中招生范围