
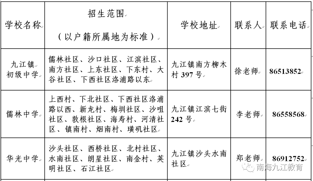
2022年九江镇义务教育阶段公办初中招收适龄儿童、少年所属区域划分一览:

扩展阅读:
2022年南海区九江镇招生类型和学位安排原则:
(一)户籍生:
1.户籍生:是指九江镇户籍适龄儿童、少年。
2.学位安排原则:户籍生实行按户籍所在地定向招生,根据《九江镇义务教育阶段公办学校招收适龄儿童、少年所属区域划分一览表》(详见附件1),按户籍区域划分相对就近入读。
(二)政策性借读生:
1.政策性借读生:是指非九江镇户籍,但随父或母在九江镇居住,且符合《2022年政策性借读生申请条件及入学证明材料一览表》中有关政策性借读生17类条件之一的适龄儿童、少年。
2.学位安排原则:经镇招生工作委员会审核符合政策性借读生申报条件的,由镇教育发展中心视各校招收户籍生后的学位盈余情况,统筹安排公办学校学位
(三)普通借读生(积分生)
1.普通借读生(积分生):是指非九江镇户籍,但随父或母在九江镇居住,又不符合政策性借读生条件的适龄儿童、少年,通过《佛山市新市民积分制服务管理办法》凭积分申请在我镇入读公办学校的非户籍常住人口子女。
2.学位安排原则:由镇教育发展中心视各校招收户籍生和政策性借读生后的学位盈余情况,按其积分从高到低排序,招收积分进入招生片区最低录取线的普通借读生为积分生,统筹安排其片区内公办学校学位。





