
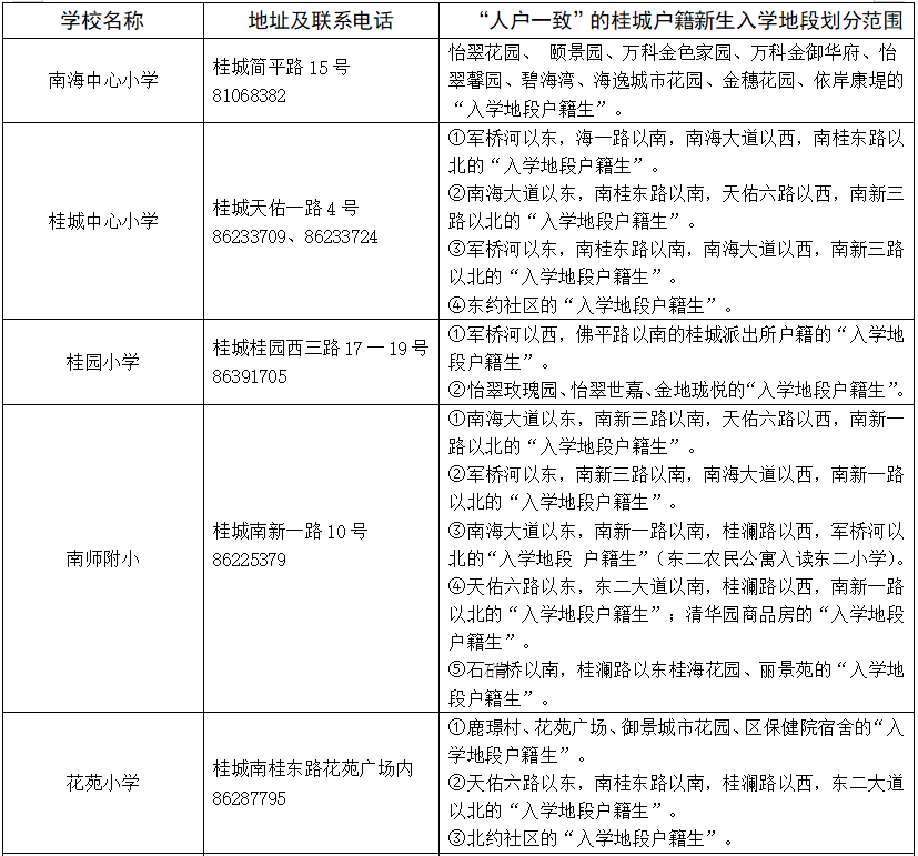
2022佛山南海区桂城街道公办小学招生范围:
下表所指的“入学地段户籍生”是有时限性的,是指2022年4月8日前(含4月8日当天)入户在册的地段户籍生。之后迁入的该地段户籍生由桂城街道教育行政部门根据学位情况统筹安排到公办学校入读。
2022年南海区桂城街道西片区小学一年级新生入学地段划分示意图:
报名办法:
桂城户籍的适龄儿童凭以下证件原件及复印件办理网上报名和现场确认报名手续:
(一)户口簿原件及复印件(户口簿复印件须含户口簿首页、学生及父或母所在页);
(二)未能提供新生与父母同户户口簿的,需同时提供新生出生证原件及复印件;
(三)达到“人户一致”条件的户籍生还需提供与户口簿地址一致的房屋产权证的原件及复印件。
注:以上各页复印件由新生父(母)手写“该复印件由本人提供,真实有效”,并由新生父(母)签名。





