
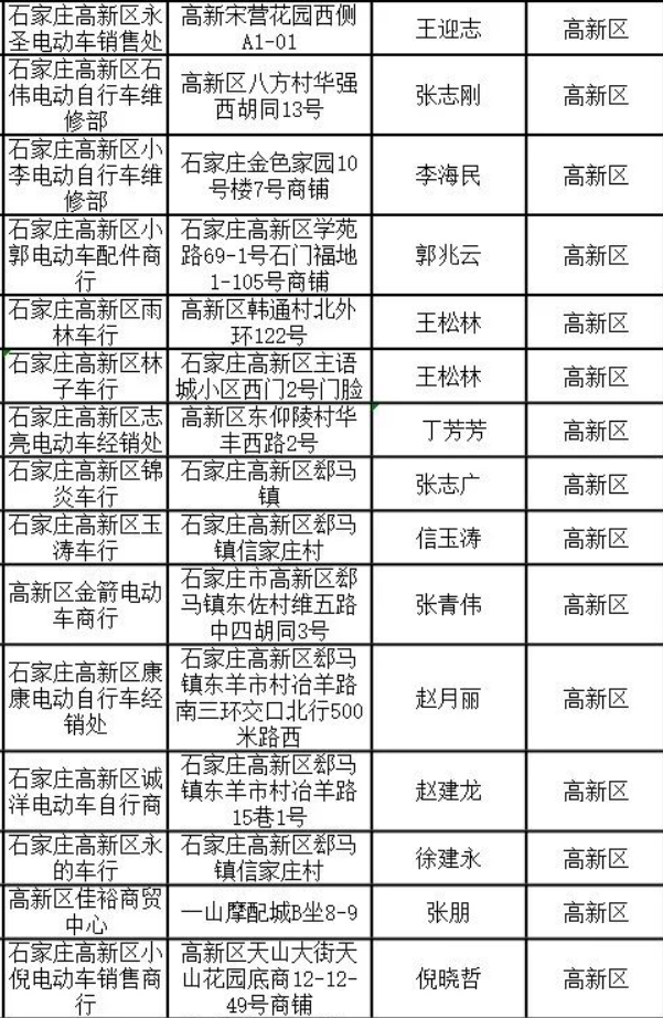
石家庄高新区电动自行车“带牌销售”网点如下
相关阅读:我的电动自行车现在是临牌,我想要更换一辆新的。那我的旧车和临牌怎么处理呢?注销吗?如果是注销,去哪个平台注销?
交警回答:取得白色临时号牌的电动自行车,上路行驶的期限是3年(2022年5月1日至2025年4月30日),到期后不再允许上路行驶,号牌自然淘汰。如果你现有的取得临牌的电动自行车不再使用,可以到当地公安交管部门的车管所或交警队业务大厅咨询办理注销业务。
地方特产2022-05-23 18:28:54佚名

石家庄高新区电动自行车“带牌销售”网点如下
相关阅读:我的电动自行车现在是临牌,我想要更换一辆新的。那我的旧车和临牌怎么处理呢?注销吗?如果是注销,去哪个平台注销?
交警回答:取得白色临时号牌的电动自行车,上路行驶的期限是3年(2022年5月1日至2025年4月30日),到期后不再允许上路行驶,号牌自然淘汰。如果你现有的取得临牌的电动自行车不再使用,可以到当地公安交管部门的车管所或交警队业务大厅咨询办理注销业务。
石家庄新华区电动自行车带牌销售网点名单