
《省政府关于公布江苏省征地区片综合地价最低标准的通知》
各市、县(市、区)人民政府,省各委办厅局,省各直属单位:
为切实维护被征地农民和农村集体经济组织的合法权益,保障被征地农民原有生活水平不降低、长远生计有保障,按照2019年8月26日新修正的《中华人民共和国土地管理法》规定,省人民政府决定,公布征地区片综合地价最低标准,调整土地补偿费和安置补助费最低标准。现将有关事项通知如下:
一、公布征地区片综合地价最低标准
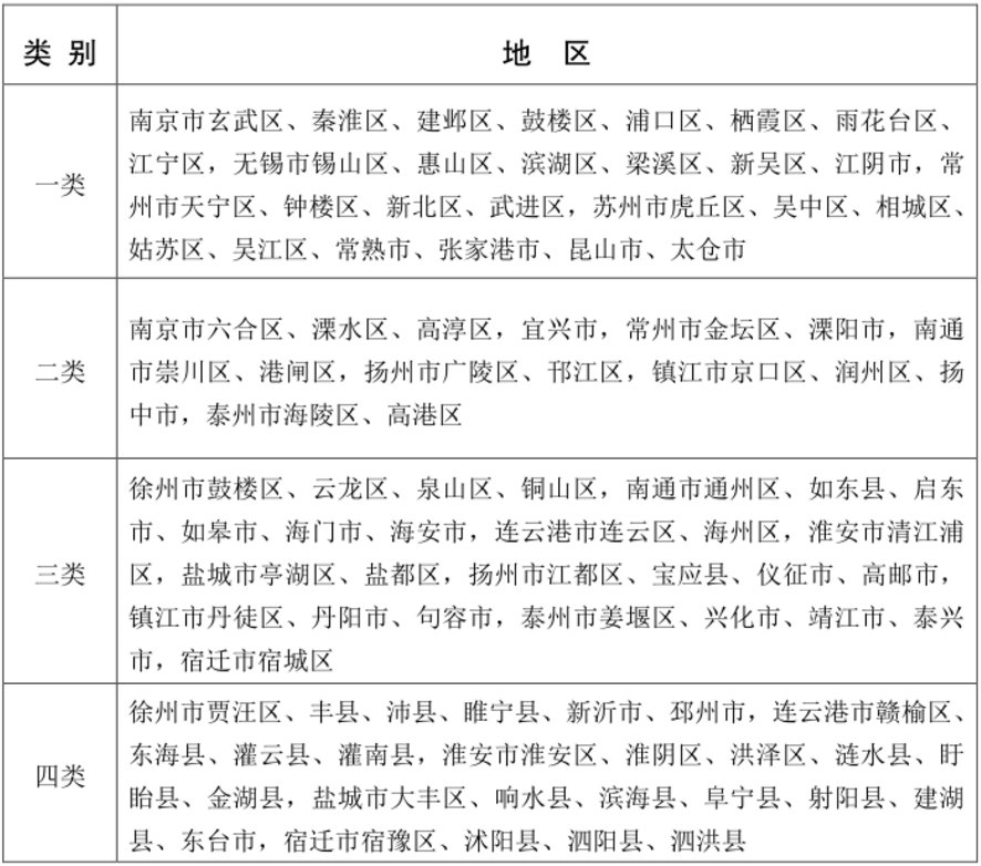
全省征收农民集体农用地的区片综合地价由土地补偿费和安置补助费组成,不包括法律规定用于社会保险缴费补贴的被征地农民社会保障费用、地上附着物和青苗等的补偿费用。全省征收农民集体所有农用地区片综合地价最低标准:一类地区64000元/亩、二类地区55000元/亩、三类地区47000元/亩、四类地区40000元/亩。各地制定的征地区片综合地价执行标准不得低于省人民政府规定的征地区片综合地价最低标准。调整后的地区分类详见全省征地区片综合地价地区分类表。
征收集体建设用地参照所在区片征收集体农用地区片综合地价标准执行。征收集体未利用地参照所在区片征收集体农用地区片综合地价标准的0.7倍执行。涉及征收依法取得的集体经营性建设用地采用宗地地价评估的方式确定。
根据全省经济发展状况,调整土地补偿费和安置补助费最低标准,具体如下:全省征收农用地的土地补偿费最低标准,一、二、三、四类地区分别为每亩32000元、27500元、23500元、20000元;安置补助费最低标准,一、二、三、四类地区分别为每人32000元、27500元、23500元、20000元。
大中型水利、水电工程建设的征地补偿,原则上按照我省规定的征地补偿标准执行,如国务院规定的标准高于我省,执行国务院规定的标准。采煤塌陷地的征地补偿标准另行制定。
各市、县(市、区)人民政府根据上述规定制定本行政区域内的征地区片综合地价执行标准,土地征收补偿安置费按照当地征地区片综合地价执行标准和征地面积的乘积计算。同时根据当地实际情况,按照征地补偿费主要用于被征地农民的原则,参照近年来征地补偿费在农村集体和农民个人之间的实际支付费用,合理确定征地区片综合地价中土地补偿费、安置补助费的标准。各项标准均不得低于省人民政府规定的最低标准。土地征收涉及的地上附着物和青苗等补偿标准,按照等效替代、公平合理的原则,由各设区市人民政府根据当地市场供需情况制定,报省人民政府备案后,向社会公布。
本标准自2020年1月1日起实施。在2020年1月1日至征地区片综合地价公布实施期间,各地已经国务院、省政府批准的土地征收,须按新公布的征地区片综合地价标准及时补齐差价。建设项目增加的费用纳入项目概算。
二、切实做好土地征收工作
征地补偿工作政策性强、涉及面广,事关广大被征地农民的合法权益。各市、县(市、区)人民政府要高度重视,加强组织领导,统筹协调,严格执行新修正的《中华人民共和国土地管理法》规定的征地范围、征地程序、征地补偿标准,依法及时足额支付土地补偿费、安置补助费以及农村村民住宅、其他地上附着物和青苗等的补偿费用,并安排被征地农民的社会保障费用,切实做好征地补偿安置工作。新修正的《中华人民共和国土地管理法》未作规定的,按《江苏省征地补偿和被征地农民社会保障办法》(省政府令第93号)执行。
各地要认真做好新老征地补偿标准的衔接,妥善解决实施过程中的有关问题,确保新的征地补偿标准顺利实施。各地相关部门要通力协作,加强对征地补偿安置工作的管理,防止发生侵害被征地农民合法权益情况。
在征地批后实施时,土地征收补偿安置费结余部分纳入县(市、区)征地补偿调剂金账户,不足部分由地方政府通过征地补偿调剂金账户统筹补齐。
各设区市人民政府将所辖县(市、区)制定的执行标准统一上报省人民政府,经省人民政府批准后,由各市、县(市、区)人民政府公布实施。
江苏省人民政府
2020年5月19日
附件:全省征地区片综合地价地区分类表






