
一、地点
梁平区妇幼保健院(梁平区妇女儿童医院)免费婚前、孕前优生医学检查地点设在梁平区民政局婚姻登记处(全民健身中心)。
区妇幼保健院是梁平区唯一一家经考核合格持有检查证书的单位,梁平区免费婚检、孕前优生医学检查统一由区妇幼保健院具体组织实施。
二、时间
国家法定工作日
夏季 上午8:30-12:00 下午2:30-6:00
冬季 上午9:00-12:00 下午2:00-6:00
三、目的
(一)婚检目的:让准备结婚的男女双方及时发现对婚姻或健康孕育有影响的相关疾病,从有利于本人、对方以及后代的健康出发,提出有关婚育的医学建议,尽早采取有效干预措施,计划适时生育并提高出生人口素质。
(二)孕前优生医学检查目的:
1.提高计划妊娠比例;
2.提高计划怀孕夫妇的优生科学知识水平,增强孕前风险防范意识;
3.改善计划怀孕夫妇的健康状况,降低或消除导致出生缺陷等不良妊娠的风险,预防出生缺陷,提高出生人口素质。
四、免费对象
(一)免费婚检对象:符合结婚登记条件、准备结婚的男女双方其中一方为梁平区户籍,且在梁平区婚姻登记处办理结婚登记;
(二)免费孕前优生检查对象:
1.符合生育政策、计划怀孕的夫妇;
2.夫妇至少一方具备梁平区户籍或夫妇双方非梁平区户籍但在梁平区居住半年以上。
五、免费检查流程
免费参检对象持男女双方身份证,孕前优生检查的夫妇还需带上结婚证件,一起到梁平区婚姻登记中心免费获得婚前孕前优生医学检查、卫生指导和卫生咨询服务。检查后将于15个工作日内出具结果及《婚前医学检查证明》,特殊情况例外。
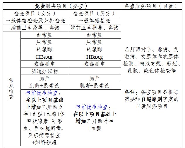
六、婚检服务项目

七、温馨提示
1.为提高检查质量,肝功能检查需要空腹进行,请参检对象空腹前来体检;
2.《婚前医学检查证明》有效期为3个月,男女双方可在登记结婚前3个月内进行婚前医学检查;
3.请您放心:您提供和通过检查所获得的所有信息,参检工作人员将尊重您的选择,保护您的隐私。
咨询电话:023-53222385
023-53228518





