
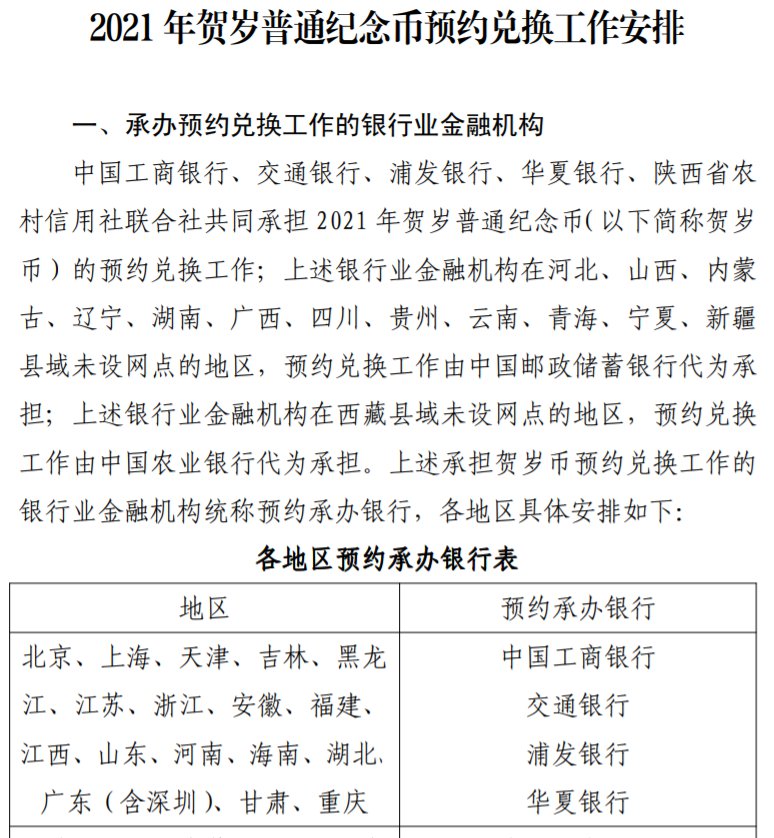
2021陕西榆林牛年贺岁普通纪念币兑换指南(时间+材料)

一、预约兑换限额
贺岁币每人预约、兑换限额为20枚。
二、身份证件要求

贺岁币预约、兑换的有效身份证件必须为第二代居民身份证原件。公众在预约承办银行网点办理现场预约时须持本人有效第二代居民身份证原件;如代他人办理现场预约,须提供代办人和被代办人的第二代居民身份证原件,且被代办人数不超过5人。
》》》具体兑换指南可点此查看:
地方特产2022-05-18 06:00:31未知

2021陕西榆林牛年贺岁普通纪念币兑换指南(时间+材料)

一、预约兑换限额
贺岁币每人预约、兑换限额为20枚。
二、身份证件要求

贺岁币预约、兑换的有效身份证件必须为第二代居民身份证原件。公众在预约承办银行网点办理现场预约时须持本人有效第二代居民身份证原件;如代他人办理现场预约,须提供代办人和被代办人的第二代居民身份证原件,且被代办人数不超过5人。
》》》具体兑换指南可点此查看: