
南京人才落户网上申请平台:我的南京APP。
✔申请流程:
1、下载、打开并登陆“我的南京APP”,找到首页政务—政务服务;
2、在政务服务页面选择“我要办理”,进入下一步;
3、选择“人才落户办理”,进入下一步;
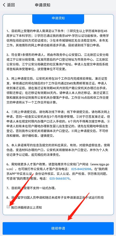
4、阅读申请须知,在“我已阅读以上须知”前面方框打钩,点击“继续申请”;
5、查看友情提示,线下提交的就不要在线上提交了,点击“确定”;
6、根据认证所需要的材料,一一进行核实和认证即可,完成之后,点击底部“立即申请”;
7、提交申请之后,等待公安机关审核,收到准迁证后在有效期内到公安机关办理落户手续即可。





