
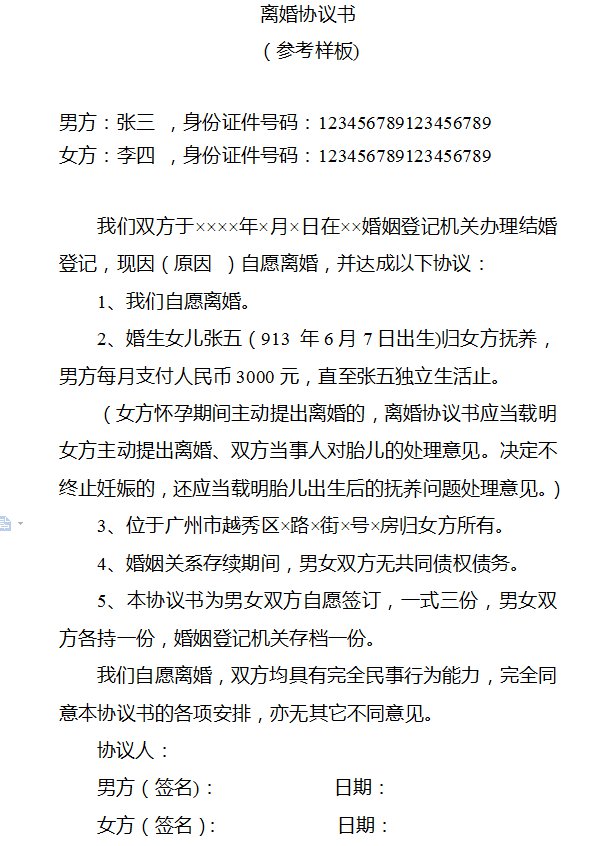
离婚协议书模板
离婚协议书基本内容
夫妻在婚姻关系存续期间所得的下列财产,归夫妻共同所有: 工资、奖金; 生产、经营的收益; 知识产权的收益;
继承或赠与所得的财产,但本法第十八条第三项规定的除外; 其他应当归共同所有的财产。
夫妻对共同所有的财产,有平等的处理权。
地方特产2022-05-18 05:39:24未知

离婚协议书模板
离婚协议书基本内容
夫妻在婚姻关系存续期间所得的下列财产,归夫妻共同所有: 工资、奖金; 生产、经营的收益; 知识产权的收益;
继承或赠与所得的财产,但本法第十八条第三项规定的除外; 其他应当归共同所有的财产。
夫妻对共同所有的财产,有平等的处理权。