
答:申请居住证积分落户应当具备以下条件:
①在境内具有合法有效户籍身份;
②持有有效的天津市居住证;
③被本市行政区域内的机关、团体、事业单位、企业、民办非企业单位以及个体经济组织等用人单位招用,或者在本市投资办企业;
④用人单位和职工在本市依法连续正常缴纳社会保险费满1年或者自2014年1月1日本市实施居住证管理制度以来累计正常缴纳社会保险费满3年,申请时处于正常缴费状态、未同时在其他省(自治区、直辖市)参保缴费,且未达到法定退休年龄;
⑤居住证积分达到申报指导分值(申报指导分值可随居住证积分指标体系进行调整)。
依法连续正常缴纳社会保险费满1年是指:第一期申请的,上年12月31日前连续缴费满12个月;第二期申请的,当年6月30日前连续缴费满12个月。
累计缴纳社会保险满3年是指:第一期申请的,自2014年1月1日至申请上年12月31日期间累计缴费满3年;第二期申请的,自2014年1月1日至申请当年6月30日期间累计缴费满3年。
小编提醒:补缴社会保险费年限、异地转入的外省市缴费年限、灵活就业人员个人缴费年限不予连续和累计计算。
申请时处于正常缴费状态:即申请人申请当期应处于由用人单位缴纳社会保险费的正常缴费状态。申请当期是指第一期:当年1至4月,第二期:当年7至10月。
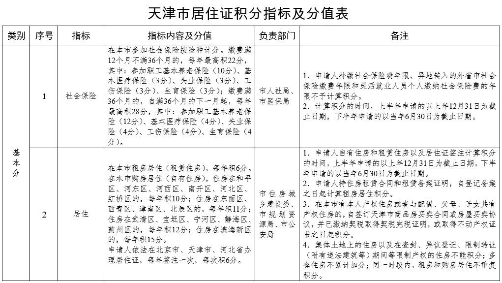
居住证积分指标及分值表:








