
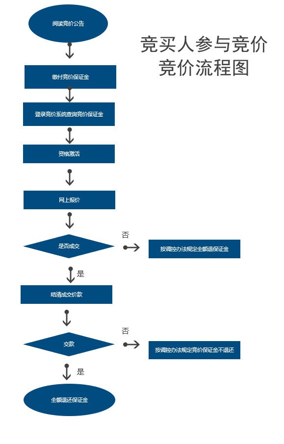
竞价采用网上报价,报价不统一安排场所,竞买人凭通过资格审核的申请编码及申请时填写的手机号码进行资格激活,资格激活后自行登录天津市小客车指标调控竞价系统网站(以下简称竞价系统,网址为:www.tjqcjj.com)进行报价。
竞价系统报价操作指南
登录网址→资格激活→阅读《天津市小客车增量指标竞价指引》→获取手机验证码→设置竞价密码→第一次报价→修改价格→结果查询→打印《天津市非税收入缴款通知书》→结清成交价款
竞价时间
竞价时间从每期增量指标竞价公告规定的竞价日当天上午9:00时起至下午15:00时止,连续竞价6个小时(具体竞价日以每期增量指标竞价公告为准)。
竞价保证金缴付时间及账户
竞买人应在每月竞价安排时间内,以竞买人账户向本中心下列资金结算监管账户一次性缴付人民币贰仟元整(¥2,000.00)的竞价保证金,一个申请编码单独对应缴付一份竞价保证金,并以达账时间为准。
户名:天津产权交易中心
账号:2001065382000175
联行号:318110000022
开户行:渤海银行股份有限公司天津分行/营业部/营运部
竞买人为个人的,可选择银行柜台转账、网上银行转账、现金缴付三种之一的方式缴付竞价保证金,不得采用该三种方式以外的其他方式缴付竞价保证金。
竞买人为单位的,可选择银行柜台转账、网上银行转账两种之一的方式缴付竞价保证金,不得采用该两种方式以外的其他方式缴付竞价保证金。
通过银行柜台转账的,在缴款时须在银行进账单或汇款凭证的备注/用途/附言栏中一并都准确填写办理增量指标竞价申请登记时所取得的申请编码(只需填写数字,不需填写任何文字)。详见《银行柜台转账缴付竞价保证金指南》。
通过网上银行转账的,在缴款时须在网上银行支付界面的备注/用途/银行附言栏中一并都准确填写申请编码(只需填写数字,不需填写任何文字)。详见《网上银行转账缴付竞价保证金指南》。
通过现金缴付的,应在渤海银行指定机构(具体营业网点见 《渤海银行小客车增量指标竞价指定办理营业网点》)办理,在缴款时须在现金存款凭证的备注栏中准确填写申请编码(只需填写数字,不需填写任何文字)。同时,竞买人应在渤海银行开立退款账户或提供其他银行的退款账户。如竞买人提供其他银行退款账户的,还应准确填写《天津市小客车增量指标竞价保证金现金缴款申请》(可在竞价系统打印),并载明以下信息:竞买人名称、申请编码、退款账户开户银行名称、退款账号、手机号码。详见《现金缴付竞价保证金指南》。
竞价保证金缴付注意事项:
(一)竞买人应填写并提示竞价保证金划出银行将其填写的备注信息准确、完备地发送至本中心上述资金结算监管账户。若因竞买人未按要求填写相关信息而导致其无法参与竞价的,由此产生的一切责任由竞买人自行承担。
(二)竞买人应妥善保管竞价保证金缴款凭证,该凭证将作为查询及办理相关手续的依据之一。
(三)竞买人采用跨行、异地缴付竞价保证金的,缴款所需支付的手续费用由竞买人自行承担。
(四)此次竞价保证金只对应此期竞价,未成交竞买人的保证金将由本中心按规定退还。若要参与下期竞价的,需按下期竞价公告规定时间重新缴纳竞价保证金。
已缴付竞价保证金的竞买人,须在缴付竞价保证金后的第1个工作日13:00后,通过竞价系统查询竞价保证金缴付信息。
上期竞价活动中选择“续缴保证金”的竞买人,本次竞价无需再次缴纳保证金,但仍须在当期竞价保证金缴付起始日后的第1个工作日13:00后,通过竞价系统查询竞价保证金缴付信息。
竞买人需要办理竞价保证金缴付信息核对和更正事项的,应到渤海银行指定地点办理相关手续,办理时间以每月竞价安排时间为准。
竞价资格激活及续缴保证金
竞买人应在竞价结束前在竞价系统进行资格激活。
竞买人可在资格激活阶段选择续缴下期竞价保证金(以下简称“续缴保证金”),即:如果本期竞价成功,竞价保证金退回;如果本期竞价不成功,竞价保证金将自动转为下期竞价保证金。续缴保证金的条件及保证金退还说明:(1)通过资格审核的竞买人可在资格激活阶段选择是否续缴保证金;(2)如续缴保证金选项中选择“否”,竞价保证金本金和活期利息将按照本公告相关规定退还;如续缴保证金选项中选择“是”,竞买人竞价成功后,竞价保证金本金和活期利息按照本公告规定退还,竞买人竞价不成功,本期竞价保证金将自动转为下期竞价保证金;(3)续缴保证金有效期为一期。
竞价保证金的退还
根据是否通过资格审核及是否成交,竞价保证金分两个时间段退还:
(一)未通过资格审核和未成交竞买人的保证金本金和活期利息,由渤海银行于规定时间前退还。
(二)已结清成交价款买受人的保证金本金和活期利息,由渤海银行于规定时间前退还。
因竞买人账户信息不完整等原因造成竞价保证金退还不成功的,本中心将于次月20日前在竞价系统中发布尚未收到竞价保证金退款名单,竞买人可按名单要求办理资料变更手续及退款手续。
成交价款的结清
买受人应当在规定的三个工作日内结清成交价款,有关缴纳流程详见《天津市增量指标竞价结清成交价款指南》。买受人需在税务局网上服务系统开放时间及办税服务厅营业时间内办理有关缴款手续,具体请参照相关网站(http://www.tjsat.gov.cn)公示。未按照竞价公告规定缴清竞价成交款的,视为其放弃增量指标,竞价保证金本息不予退还。





