
社会保障卡小知识
一、什么是社会保障卡?
中华人民共和国社会保障卡,简称社保卡,是由人力资源和社会保障部统一规划,由各地人力资源和社会保障部门面向社会发行,主要用于人力资源社会保障各项业务领域的集成电路(IC)卡。
二、为什么通过社会保障卡发放社会保险待遇?
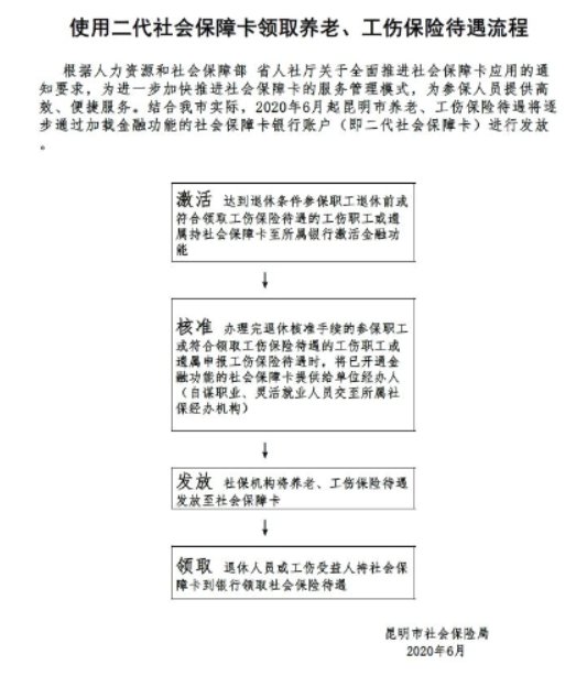
为加快建立以社保卡为支撑的“一卡通”服务管理模式,推进社会保险经办服务数字化转型,加强基金风险防控,保障基金安全,为广大群众提供更加高效、便捷的社会保险服务,根据人社部、云南省人社厅通知要求,我市将全面推进社保卡应用,逐步通过社保卡发放社会保险待遇。
三、目前哪些银行可通过社保卡银行账户发放养老、工伤保险待遇?
目前可通过社保卡银行账号发放养老、工伤保险待遇的银行为:工商银行、中国银行、建设银行、农业银行、云南省农村信用社。其他银行将逐步签订社保卡代发合作协议。
四、现已领取养老、工伤保险待遇的人员是否统一更换发放银行?
2020年6月起,新增的养老、工伤保险待遇领取人使用社保卡银行账户领取待遇;现有的待遇领取人逐步过渡到使用社保卡银行账户领取待遇。






