2022沈阳皇姑区常态化核酸检测采样点一览

地方特产2022-05-18 04:35:26未知

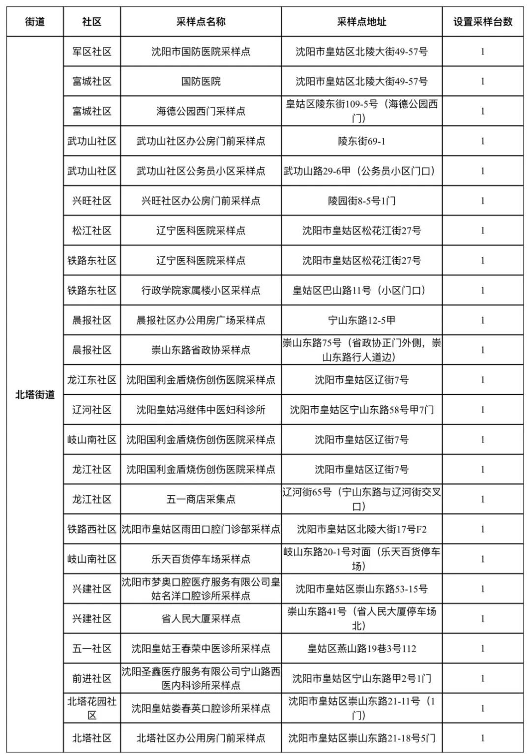
2022沈阳皇姑区常态化核酸检测采样点一览

  沈阳皇姑区常态化核酸检测采样点一览

  根据沈阳市《关于做好全市常态化新冠病毒核酸检测的通告(第49号)》,自4月13日至4月17日将进行常态化新冠病毒核酸检测工作,皇姑区常态化核酸检测采样点如下:

本文标签: 核酸  常态  沈阳市  病毒  沈阳  

相关推荐

猜你喜欢

大家正在看