
在南京市无房产且在江苏省内租房可以提取市直公积金缴纳房租。
【办理材料】
1、属于《住房公积金管理条例》范围;
2、办理相关材料齐全。
【办理单位】
省级机关住房资金管理中心
【办理时间】
江苏省政务服务中心:工作日9:00-12:00 13:30-17:00(夏时制下午14:00-17:00);
银行网点:工作日9:00-11:30 13:30-17:00。
【办理地点】
1、建设银行中山南路支行:秦淮区中山南路246号;
2、建设银行北京西路支行:鼓楼区北京西路43-6号;
3、建设银行湖北路支行:鼓楼区中山北路26-1号;
4、农业银行三元支行:秦淮区洪武路357号;
5、中国银行江苏省分行营业部:秦淮区中山南路148号;
6、工商银行江苏省分行汉府支行:秦淮区中山东路404号;
7、江苏省省政务服务中心:建邺区汉中门大街145号二期二楼G区省直公积金柜台。
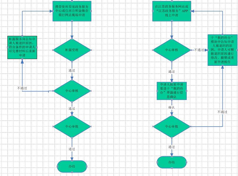
【办理流程】

来源:江苏省省级机关住房资金管理中心
【联系电话】025-83666428
【办理材料】
(1)提取人身份证原件;
(2)婚姻状况有效证明原件;
(3)提取人公积金缴存银行卡(一类卡)原件。





