
优化升级后的城乡居民基本医疗保险缴费方式
为适应广大缴费人多样化的缴费需求,国家税务总局沈阳市税务局提供以下缴费方式,供缴费人任意选择使用:
(一)辽宁省税务局“掌上办”缴费渠道辽宁省税务局“掌上办”缴费渠道于2022年1月1日0时起对外提供服务。
1.辽宁税务微信公众号微办税
2.辽宁移动办税APP
3.支付宝-国家税务总局辽宁省税务局小程序
(二)沈阳市税务局实体办税服务厅沈阳市税务局各办税服务厅于2022年1月4日8:30对外提供缴费服务。
(三)政府政务服务平台辽事通APP于2022年1月5日8:30对外提供缴费服务。
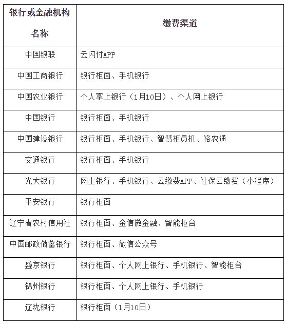
(四)各委托代征银行(金融机构)缴费渠道除辽沈银行及中国农业银行个别业务外,全市各委托代征银行(金融机构)于2022年1月5日8:30对外提供缴费服务。





