
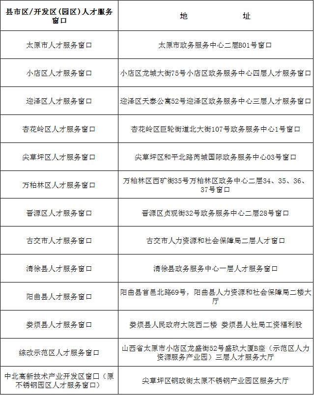
太原市各人才服务窗口信息表(2021年)
| 县市区/开发区(园区)人才服务窗口 | 地址 |
| 太原市人才服务窗口 | 太原市政务服务中心二层B01号窗口 |
| 小店区人才服务窗口 | 小店区龙城大街75号小店区政务服务中心四层人才服务窗口 |
| 迎泽区人才服务窗口 | 迎泽区天泰公寓52号迎泽区政务服务中心三层人才服务窗口 |
| 杏花岭区人才服务窗口 | 杏花岭区巨轮街道北大街107号政务服务中心1号窗口 |
| 尖草坪区人才服务窗口 | 尖草坪区和平北路芮城国际政务服务中心03号窗口 |
| 万柏林区人才服务窗口 | 万柏林区西矿街35号万柏林区政务中心二层34、35、36、37号窗口 |
| 晋源区人才服务窗口 | 晋源区贞观街32号政务服务中心二层28号窗口 |
| 古交市人才服务窗口 | 古交市人力资源和社会保障局二层人才窗口 |
| 清徐县人才服务窗口 | 清徐县政务服务中心一层人才服务窗口 |
| 阳曲县人才服务窗口 | 阳曲县首邑北路69号,阳曲县人力资源和社会保障局二楼大厅 |
| 娄烦县人才服务窗口 | 娄烦县人民政府大院西二楼 娄烦县人社局工资福利股 |
| 综改示范区人才服务窗口 | 山西省太原市小店区龙盛街52号盛玖大厦B座(示范区人力资源服务产业园)三层人才服务大厅 |
| 中北高新技术产业开发区窗囗(原不锈钢园区人才服务窗口) | 尖草坪区钢政街太原不锈钢产业园区服务大厅 |
➤





