
为进一步优化住房公积金服务,解决群众反映突出的继承人提取死亡职工住房公积金须经公证问题,方便继承人快捷办理死亡职工住房公积金账户余额继承手续,经沈阳住房公积金管理委员会2021年第三次会议审议通过,中心决定简化死亡职工住房公积金提取要件。现将具体事项通知如下:
一、申请条件
职工死亡或者被宣告死亡,且提取申请人为死亡职工的第一顺位继承人的,可按本通知规定办理。
二、所需要件
1.提取申请人身份证;
2.合法医疗机构出具的《死亡证明》或由法院作出的《宣告死亡判决书》;
3.居民户口簿、结婚证、出生医学证明等能够证明亲属关系的材料;
4.提取申请人本人银行储蓄卡;
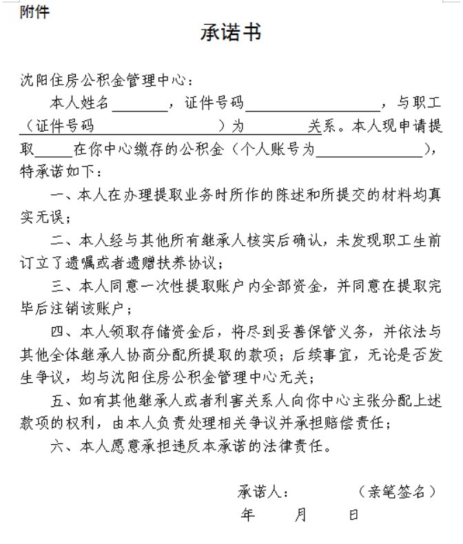
5.经提取申请人确认的《承诺书》(详见附件)。
上述2、3、4要件可与相关部门联网核验的,提取申请人无需提供。
三、申请提取额度
提取申请人一次性提取死亡职工账户余额及利息,同时注销死亡职工住房公积金账户。
四、其它事项
1.死亡职工第一顺位继承人不能申请提取已故职工住房公积金的,仍适用《住房公积金提取业务标准》(GB/T51353-2019》关于提取已故职工账户余额须经公证的规定。
2.因涉外遗产继承情况复杂,本通知对涉及境外事宜的提取事项排除适用。
3.提取申请人提取住房公积金,应尽保管义务,不影响其他继承人的继承权利。
4.提取申请人隐瞒真实情况,通过提交虚假材料,作出虚假承诺等方式冒领公积金,涉嫌犯罪的,相关线索将移交司法机关追究法律责任。
5.本通知自2021年12月1日起执行。
《关于简化死亡职工住房公积金提取的通知》解读
一、关于第一顺位继承人的解释
《中华人民共和国民法典》第六编第二章第一千一百二十七条规定,遗产按照下列顺序继承:第一顺序:配偶、子女、父母;第二顺序:兄弟姐妹、祖父母、外祖父母。
二、关于对已故职工住房公积金继承分配问题的解释
第一顺位的任一继承人均可持规定要件申请提取已故职工住房公积金。提取人提取住房公积金,应尽保管义务,并承诺依法与其他全体继承人协商分配所提取的款项,不影响其他继承人的继承权利。
三、简化死亡职工住房公积金提取业务后对继承人办事有哪些好处?
取消第一顺位继承人提取的公证书要件后,一是可简化提取程序,继承人只需提供必要的身份及与已故职工的关系证明,即可办理提取;二是可减轻继承人的经济负担,取消公证环节,继承人无需支付公证费用;三是可实现提取业务的全程网办,方便继承人办理提取业务。





