
内蒙古招生考试信息网自学考试服务平台登录入口
登录流程:
第一步:登录“内蒙古招生考试信息网,选择“自学考试”频道。


第二步:点击进入“报名报考系统”;

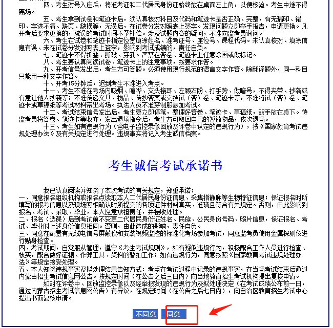
第三步:点击“同意”;

第四步:选择需要登录的入口,点击进入登录即可。

网上报考计算机操作方面的技术问题
1、 身份证号被占用
答:如果考生以前参加过自考的报考,则该考生应选择以老考生身份登录系统。如果是新考生,则应该确定自己是否之前在网上报过名,如果报过名而没有记住预报名顺序号,则可以去当地旗县区招办查询。
2、 如何得知老考生的密码
答:老考生的密码默认是身份证的后六位,老考生登录系统以后要及时更改自己的密码,以防别人更改报考信息。
3、 密码丢失怎么查询
答:如果考生密码丢失,可以带身份证件去当地的旗县区招办查询。
4、 自考准考证的打印时间
答:考生可于考前一周登录内蒙古招生考试信息网自行打印考试座位通知单。
5、我已经填报完课程并网上支付了费用,现在有一门课不想考了,可不可以退掉?另外想换一门课程,可以吗?
答:网上报考系统说的很明白,一旦交费后将不能再修改考试课程。所以考生在网上选课时一定要提前考虑好该报哪些课程,交费后将不能修改。





