大连健康管理师考生个人健康承诺书如何打印

地方特产2022-05-18 02:32:53未知

大连健康管理师考生个人健康承诺书如何打印

  健康管理师考生个人健康承诺书如何打印?

  答:下载链接:点击打开链接

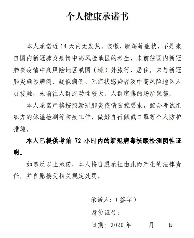
  模板

  考试时间

  第一批次鉴定时间为2020年10月24日-27日;

  第二批次鉴定时间为2020年10月31日-11月1日;

  第三批次鉴定时间为2020年11月7日-8日。

  每个批次提供两轮考试。就同一职业,每位考生只可参加其中一个批次一轮考试。

本文标签: 时间为  鉴定  考生  考试  承诺书  

相关推荐

猜你喜欢

大家正在看