
试点地区:民政部将在辽宁、山东、广东、重庆、四川实施结婚登记和离婚登记“跨省通办”试点,在江苏、河南、湖北武汉、陕西西安实施结婚登记“跨省通办”试点。
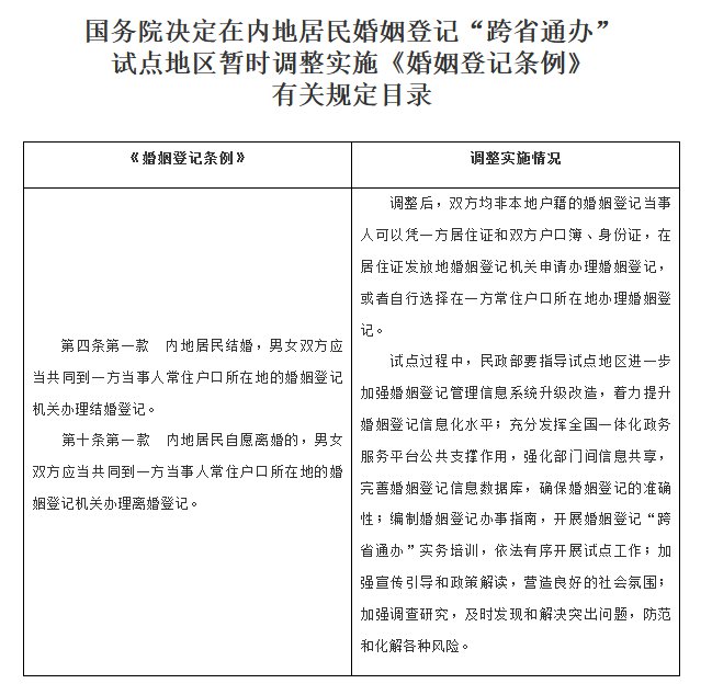
试点内容:在试点地区,相应暂时调整实施《婚姻登记条例》第四条第一款、第十条第一款的有关规定(目录附后)。调整后,双方均非本地户籍的婚姻登记当事人可以凭一方居住证和双方户口簿、身份证,在居住证发放地婚姻登记机关申请办理婚姻登记,或者自行选择在一方常住户口所在地办理婚姻登记。
试点期限:2年,自2021年6月1日起至2023年5月31日止。
地方特产2022-05-18 02:05:31未知

试点地区:民政部将在辽宁、山东、广东、重庆、四川实施结婚登记和离婚登记“跨省通办”试点,在江苏、河南、湖北武汉、陕西西安实施结婚登记“跨省通办”试点。
试点内容:在试点地区,相应暂时调整实施《婚姻登记条例》第四条第一款、第十条第一款的有关规定(目录附后)。调整后,双方均非本地户籍的婚姻登记当事人可以凭一方居住证和双方户口簿、身份证,在居住证发放地婚姻登记机关申请办理婚姻登记,或者自行选择在一方常住户口所在地办理婚姻登记。
试点期限:2年,自2021年6月1日起至2023年5月31日止。