
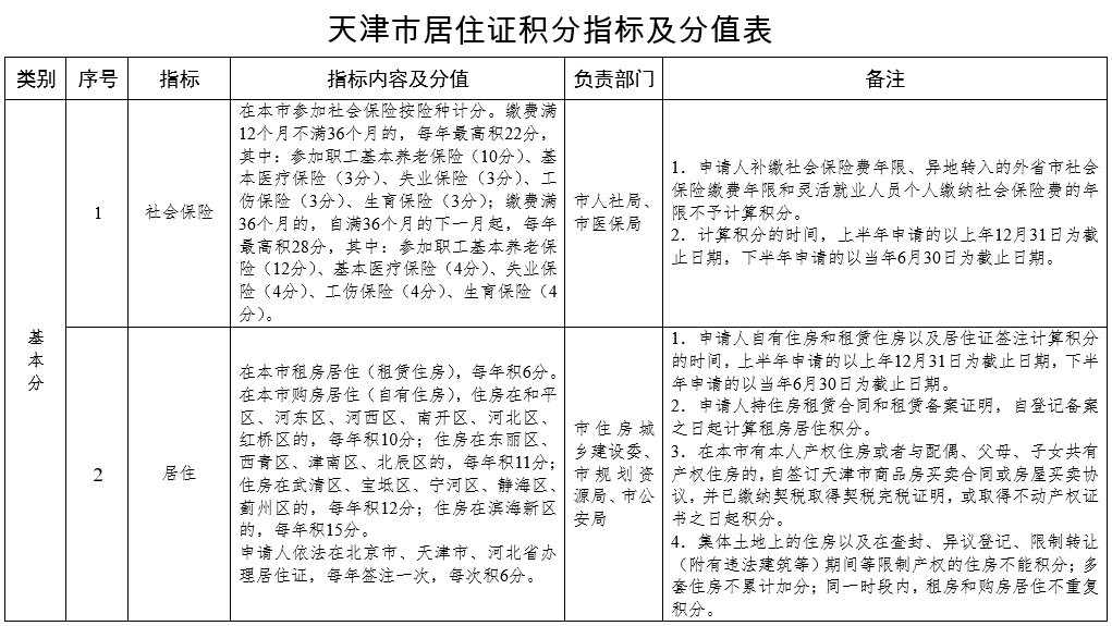
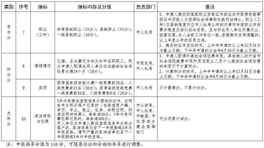
》》》2022年天津积分入户分值表
》》》2022天津积分入户办理主要变化:
提升服务水平
✦实现居住证积分落户申报网上办理,减少了申报材料,经办人可以通过网络提交证明,不用到现场交件。
加强居住登记管理
✦增加了“居住证持有人提供虚假信息申办积分落户”将给予取消积分资格或减分的规定。
放宽积分落户申报条件
✦新《办法》将原来需“连续缴纳社会保险费满1年”方可申请积分,修改为“连续缴纳社会保险费满1年或累计缴纳社会保险费满3年”,
✦删除申请积分落户须“在津具有合法稳定的落户地点”规定,进一步放宽积分落户申请条件。
✦删除了每年公布年度积分落户人口指标总量的条款,取消年度落户数量限制;
✦删除了违反计划生育政策“一票否决”条款,进一步扩大政策覆盖面。
促进京津冀协同发展
✦为落实国务院“探索实行城市群内户口通迁、居住证互认制度”的要求,新《办法》增加了“推动京津冀居住证互认,持有相关省市居住证的来津公民,且符合天津市居住证申领条件的,提供本办法第十二条规定的证明材料及相关省市居住证可直接申领本市居住证,不受在天津市居住满半年的限制”条款。





