
中国(湖南)自由贸易试验区长沙片区雨花区块骨干人才认定实施办法(试行)
第一章总则
第一条 根据《湖南省人民政府关于加快推进中国(湖南)自由贸易试验区高质量发展的若干意见》(湘政发〔2020317号)、《湖南省人民政府关于印发〈中国(湖南)自由贸易试验区管理办法(试行)〉的通知》(湘政发〔2021〕8号)、《中共长沙市委办公厅长沙市人民政府办公厅关于印发〈中国(湖南)自由贸易试验区长沙片区人才集聚发展若干措施(试行)〉的通知》(长办发〔2021] 7号)精神,结合中国(湖南)自由贸易试验区长沙片区雨花区块(以下简称“雨花区块”)实际,制定本办法。
第二条 雨花区块骨干人才认定工作由雨花区委组织部人才队伍建设工作中心(以下简称“区人才中心”)牵头组织实施,相关部门(单位)共同参与。
第二章对象范围
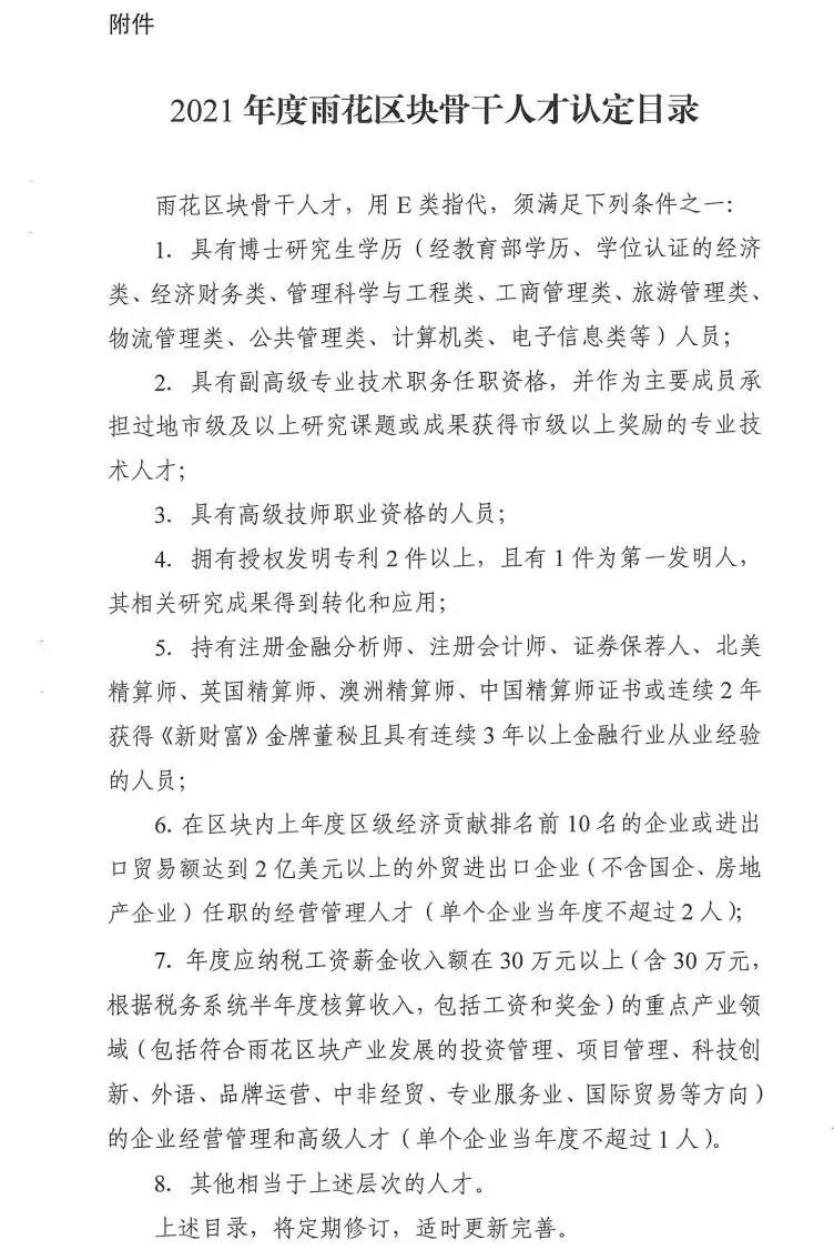
第三条在雨花区块用人单位工作,符合年度《雨花区块骨干人才认定目录》(以下简称《目录》)规定的人才,可由人才所在单位申报骨干人才认定。所在单位应是在雨花区块内注册,依法在雨花区纳税和缴纳社会保险,具有独立法人资格的企业或独立纳税分支机构。
第三章支持措施
经认定的骨干人才在区块范围内签订2年以上劳动(聘用)合同,连续缴纳社保6个月(含)以上,享受以下待遇。
第四条贡献奖励。骨干人才在区块范围内就业之日起的前3年,每年按照其个人年度区级经济贡献80%的标准给予一次性奖励。骨干人才同时符合区级其他同类别政策的,按就高不就低、同类别不重复计奖原则执行。
第五条租房补贴。在长未购房且未享受市级及其他优惠政策的骨干人才在雨花区范围内租房的,按1000元/月给予租房补贴,补贴期限为1年。
第六条购房补贴。在雨花区范围内首次购买自住商品房,且未享受市级购房补贴政策的,给予5万元/人的一次性购房补贴。先租后买的,须扣除已获得的租房补贴。
第七条子女入学。骨干人才子女就读义务教育阶段学校,按照相对就近原则统筹安排(无房无户的骨干人才,至少需缴纳入学前近1年长沙市城区社保)。
第八条配偶就业。骨干人才配偶愿意来雨花区工作的,个人条件符合相关规定,由区相关部门统筹协调,优先推荐就业。
第九条健康体检。骨干人才每2年可享受1次免费健康体检。
第四章认定程序
骨干人才认定全年接受申报,定期进行集中认定。
第十条企业申报。 填报《中国(湖南)自由贸易试验区长沙片区雨花区块骨干人才认定申请表》,并提交以下材料:
(一) 骨干人才认定申报表(单位负责人和人才本人签名,并加盖单位公章);
(二)申请人身份证或护照;
(三)社会保险单位参保证明、个人社保参保证明(外籍人才可不提供);
(四)最高学历证书学位证书(海外人才须提供教育部出具的《国外学历学位认证书》《香港、澳门特别行政区学历学位认证书》或《台湾地区学历学位认证书》);
(五)职称证书或职业资格等级证书;
(六)劳动合同(聘用合同);
(七)从业或任职证明;
(八)按薪酬标准申请认定的,须提供近1年企业工资薪酬发放财务凭证、银行流水单及个人纳税记录;
(九)符合年度《目录》规定条件的其他相关佐证材料,如荣誉证书、获奖证书、发明专利、研究课题结题材料等。
第十一条初审。 申报单位将材料报送至区人才服务窗口进行初审,5个工作日内反馈初审结果。窗口工作人员对申报材料的真实性、完整性进行审核,材料不真实或不完整的不予通过;通过初审的,由区人才中心组织相关部门(单位)进行复审。
第十二条复审。 区人才中心组织相关部门(单位)对照年度《目录》进行集中复审,30个工作日内反馈复审结果。未通过的,将结果反馈给申报单位。对于无法确定的特殊情形,提请区委人才工作领导小组会议研究(必要时组织专家评审或实地考察),形成拟认定人员名单。
第十三条审定公示。 区委人才工作领导小组对拟认定的人员名单进行审定,审定后通过区级媒体平台向社会公示,公示期为5个工作日。
第十四条发文。 对经公示无异议的人选发文公布,由区人才中心纳入区骨千人才信息库管理,并将认定结果反馈给申报单位。
第五章动态管理
第十五条各企业应落实用人单位主体责任, 加强对骨干人才的培养,建立骨干人才动态管理机制。
第十六条对于已认定骨干人才的工作变动 及相关情况,用人单位应及时反馈至区人才中心,变更信息库内容。
第六章附则
第十七条经认定的骨干人才, 全面享受支持措施规定的贡献奖励、租房补贴、购房补贴、子女入学、配偶就业、健康体检等政策待遇。
第十八条出现下列情形的, 取消认定资格或认定结果:
(一)学术、业绩上弄虚作假的;
(二)提供虛假申报材料的;
(三)受纪检、监察部门审查并给予严重警告以上处分且在处分期内的;
(四)被处以刑事处罚且在执行期间的。
第十九条本办法自公布之日起实施, 试行1年,本办法与省、市、区现行相关政策有交叉重复的,按照“标准从高、奖励补贴不重复”的原则执行,由区人才中心负责解释。
附件: 2021 年度雨花区块骨干人才认定目录






