
四川省省级住房公积金管理中心一次性购买住房提取住房公积金办事指南
适用范围:适用于四川省省级住房公积金管理中心缴存职工。
申请条件
一、总体条件
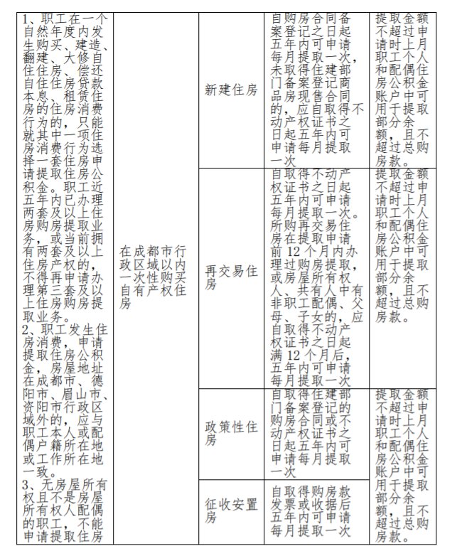
1、职工在一个自然年度内发生购买、建造、翻建、大修自住住房、偿还自住住房贷款本息、租赁住房的住房消费行为的,只能就其中一项住房消费行为选择一套住房申请提取住房公积金。职工近五年内已办理两套及以上住房购房提取业务,或当前拥有两套及以上住房产权的,不得再申请办理第三套及以上住房购房提取业务。
2、职工发生住房消费,申请提取住房公积金,房屋地址在成都市、德阳市、眉山市、资阳市行政区域外的,应与职工本人或配偶户籍所在地或工作所在地一致。
3、无房屋所有权且不是房屋所有权人配偶的职工,不能申请提取住房公积金用于支付购房款或偿还购房贷款本息。
4、职工和职工配偶以外的共有人共同购买同一产权的自住住房,房屋已明确产权份额的,提取额度按各自产权份额提取住房公积金,没有明确份额的平均计提。职工两次(含两次) 以上购买同一产权的自住住房,只能提取一次住房公积金,不能多次提取。



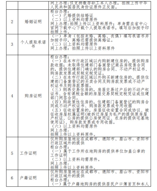
申请材料



办理流程
柜台办理:业务人员审核相关资料--业务人员录入提取信息并核定提取金额--业务人员扫描保存资料--审核小组复核--后台账务处理--业务人员打印提取凭证--职工签字确认—业务人员扫描回单并归档
网上办理:提取人登录中心官方网站或手机 App—进入“我要提取”模块选择提取类型—如实填写电子表单--扫描资料并上传--业务人员审核提取人信息及电子资料--审核小组复核--后台账务处理
网上办事大厅四川政务服务网:http:www.sczwfw.gov.cn
四川省级住房公积金网上服务大厅:https://www.scsjgjj.com/





