
根据天津市发展改革委最新消息,经过重新修订后的《天津市居住证管理办法》和《天津市居住证积分指标及分值表》正式印发,于2022年1月1日起施行。
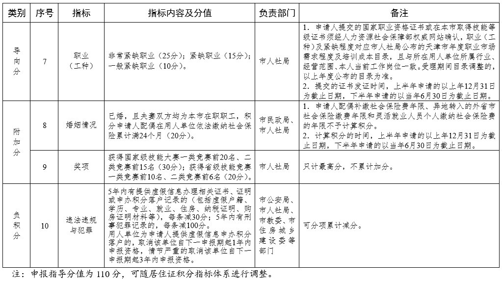
➤➤天津市居住证积分指标及分指标:
➤➤申请居住证积分落户应当具备以下条件:
(一)在境内具有合法有效户籍身份;
(二)持有有效的天津市居住证;
(三)被本市行政区域内的机关、团体、事业单位、企业、民办非企业单位以及个体经济组织等用人单位招用,或者在本市投资办企业;
(四)用人单位和职工在本市依法连续正常缴纳社会保险费满1年或者自2014年1月1日本市实施居住证管理制度以来累计正常缴纳社会保险费满3年,申请时处于正常缴费状态、未同时在其他省(自治区、直辖市)参保缴费,且未达到法定退休年龄;
(五)居住证积分达到申报指导分值(申报指导分值可随居住证积分指标体系进行调整)。
【





