
“交管12123”手机APP是一款功能很强大的软件,实名注册后即可办理期满换领驾驶证、遗失补领驾驶证、损毁换领驾驶证、申领年检标志、变更机动车及驾驶证联系方式等多项车驾管业务。今天小编手把手教您办理期满换证业务,共分为以下几个步骤:
1、下载交管12123并注册
2、到医院体检
3、上传一张驾驶证照片
4、找到期满换证并按步骤操作
一、下载交管12123

二、体检医院明细如下:

三、上传驾驶证照片
打开交管12123APP,点击右侧“更多”

找到“驾驶证业务”,点击第三行中间的“提交驾驶证证件照片”选项

仔细阅读照片尺寸要求

您可以选择拍照或者是从相册中选择照片进行上传

照好或选好照片后,点击提交即可

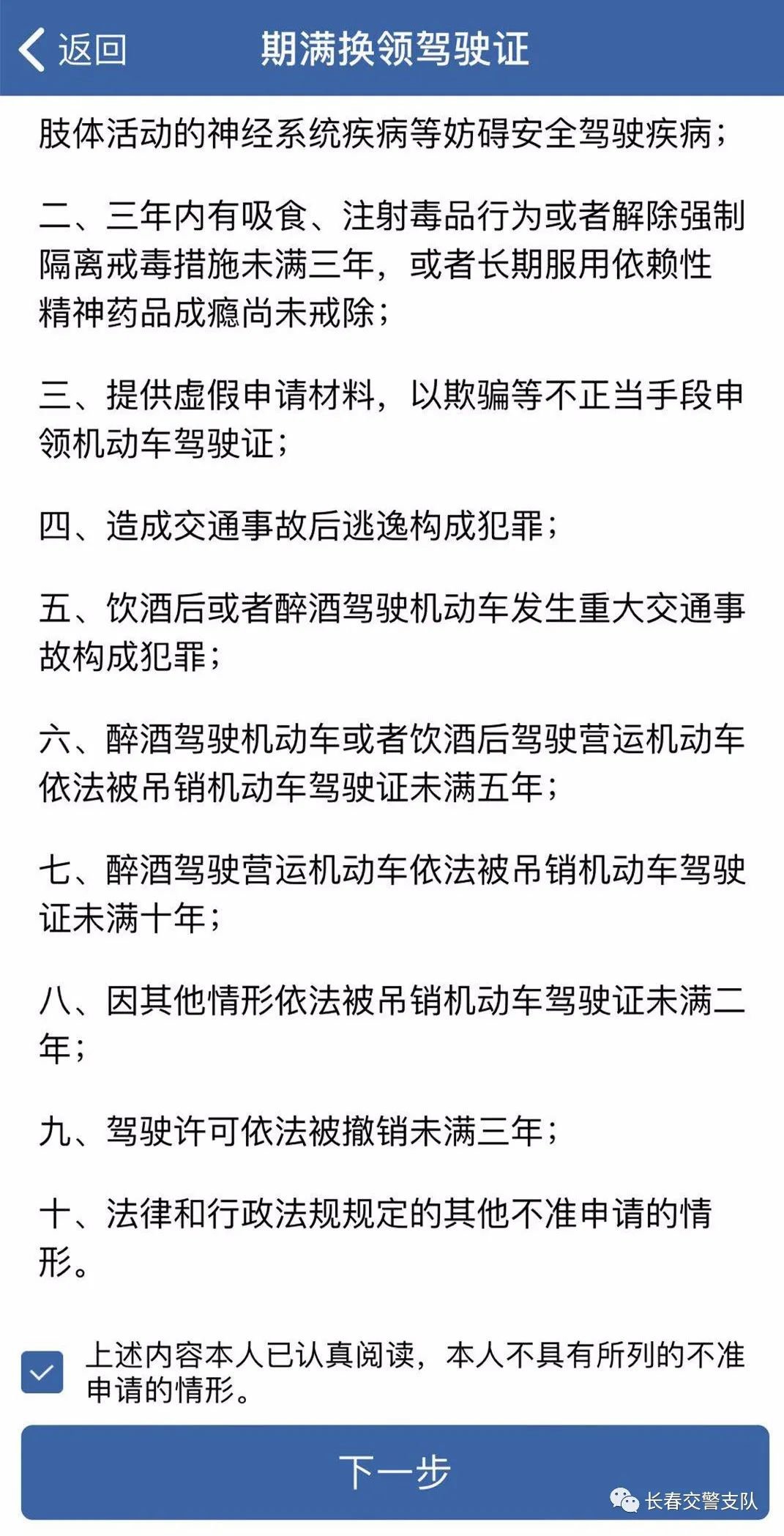
四、办理期满换证业务
换好照片后选择“期满换领驾驶证”

阅读业务须知并点击同意


确认姓名和驾驶证号码

选择邮政取件方式
填写地址



可查询业务办理进度

网上办、掌上办,业务在家办,您可以在家安心等待邮政人员送证上门





