
徐州核酸检测定点医院24小时检查有哪些

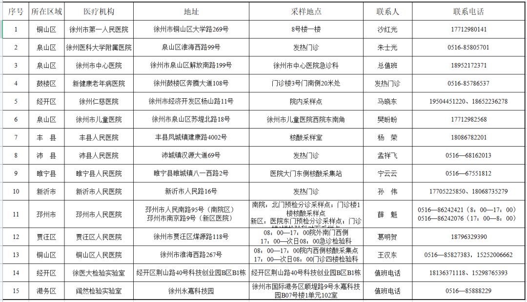
邳州市首批24小时核酸检测采样医疗机构信息
1、邳州市人民医院南院区
地址:邳州市青年东路11号(南院区)
采样地点:医院北门预检分诊采样点(24小时);门诊楼1楼核酸采样点(8:00-12:00;14:00-17:00)
2、邳州市人民医院新院区
地址:邳州市南京路9号(新区医院)
采样地点:医院东门预检分诊采样点(24小时);门诊楼2楼检验科对面采样点(8:00-12:00;14:00-17:00)联系人:薛魁联系电话:0516-86242421;18952276988
3、邳州市新中医院
地址:邳州市建设北路30号
采样地点:医院东门采样点( 7:00---19:00);发热门诊(24小时)
联系人:刘海
电话:13852462879
4、邳州东大医院
地址:邳州市建设北路32-1
采样地点:医院西门(上午8:00至下午5:00);发热门诊(24小时)
联系人:褚林林
电话:15077808467





