
徐州哪里晚上可以做核酸检测
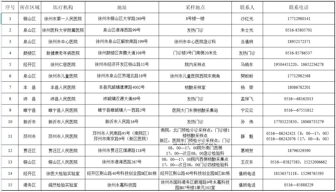
根据国务院应对新型冠状病毒肺炎联防联控机制医疗救治组关于进一步强化当前新冠病毒核酸检测服务工作要求,为科学精准防控疫情,更好地守护群众健康,进一步方便群众,10月29日徐州市卫生健康委发布《关于公布徐州市“愿检尽检”24小时核酸检测采样点的通告》,确定首批15家核酸检测服务机构(名单附后),为广大市民提供24小时核酸采样检测服务。

邳州市首批24小时核酸检测采样医疗机构信息
1、邳州市人民医院南院区
地址:邳州市青年东路11号(南院区)
采样地点:医院北门预检分诊采样点(24小时);门诊楼1楼核酸采样点(8:00-12:00;14:00-17:00)
2、邳州市人民医院新院区
地址:邳州市南京路9号(新区医院)
采样地点:医院东门预检分诊采样点(24小时);门诊楼2楼检验科对面采样点(8:00-12:00;14:00-17:00)联系人:薛魁联系电话:0516-86242421;18952276988
3、邳州市新中医院
地址:邳州市建设北路30号
采样地点:医院东门采样点( 7:00---19:00);发热门诊(24小时)
联系人:刘海
电话:13852462879
4、邳州东大医院
地址:邳州市建设北路32-1
采样地点:医院西门(上午8:00至下午5:00);发热门诊(24小时)
联系人:褚林林
电话:15077808467





