
厦门市集美国投敬贤幼儿园2022年秋季招生通告
招生原则:坚持“政府主导,社会参与,公办民办并举”原则,组织招生片区内的适龄儿童按时就近免试入园。
招生对象:
小班(3周岁),出生日期为2018年9月1日——2019年8月31日
中班(4周岁),出生日期为2017年9月1日——2018年8月31日
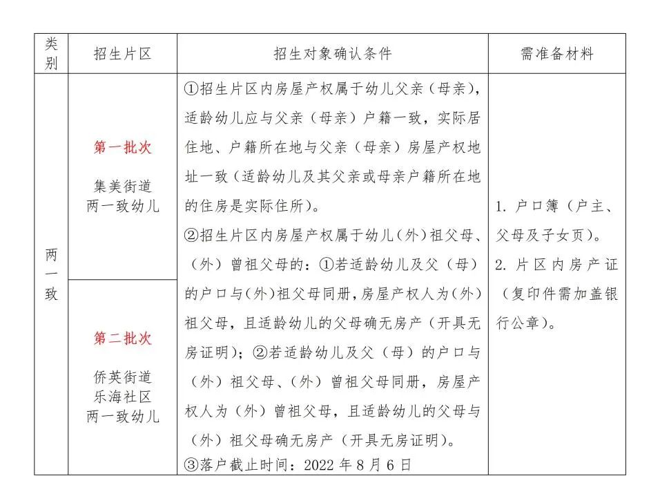
招生片区、确认对象条件及所需材料
第一招生片区
余额辐射片区(按批次顺序依次招收适龄幼儿)
备注:
1.所有报名幼儿均需准备材料:(1)入园体检表;(2)健康卡;(3)儿童预防接种证及儿童预防接种情况审核报告。
2.若各批次报名符合条件适龄幼儿人数超出我园招生学位数,将采用抽签的方式决定录取结果。
线上报名时间
2022年8月7日-8月8日12:30 (预登记二维码在文末)
初审线上报名信息后,我园教师将联系家长发送材料的扫描件至电子邮箱进行核验,请提前做好准备。户口簿、入园体检表、健康卡、儿童预防接种情况审核报告
相关注意事项及咨询电话
1.幼儿园是对3周岁以上学龄前幼儿实施保育和教育的机构。
2.家长应如实填报相关信息和提供报名所需材料,如有发现填报虚假信息、提交虚假材料的,一律取消报名资格。
3.家长或监护人应在规定的时间进行网上预登记,并在规定时间办理入园手续。超过登记期限未登记或未办理入园手续的,视为自动放弃报名资格。
4.提前准备好所需的材料后再上传图片,避免多次审核造成不便。
5.咨询电话:0592-6076316
咨询时间:8:30-17:30
阳光收费公示

报名预登记二维码:点击查看
预登记开通时间:2022年8月7日0:00至2022年8月8日12:30





