
厦门市集美国投碧溪幼儿园2022年秋季招生通告
厦门市集美国投碧溪幼儿园是集美教育有限公司创办的第二家国企普惠性幼儿园。根据《幼儿园管理条例》《幼儿园工作规程》《集美区教育局关于印发<2022年秋季幼儿园招生工作意见>的通知》文件精神,结合我园实际情况,制定招生通告如下:
一、招生原则
坚持“政府主导,社会参与,公办民办并举”原则,组织招生片区内的适龄儿童按时就近免试入园。
二、招生对象
小班:3周岁(2018年9月1日——2019年8月31日)
中班:4周岁(2017年9月1日——2018年8月31日)
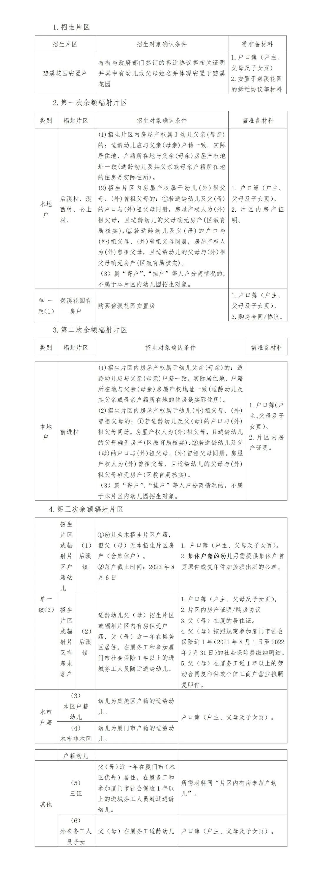
三、招生片区

余额辐射片区按批次依次招收,各批次余额片区符合条件适龄幼儿若超出学位数将采取抽签方式招收。
所有报名幼儿均需准备材料:
(1)户口本(户主页、父亲页、母亲页、幼儿页);
(2)入园体检表;
(3)健康卡;
(4)儿童预防接种证及儿童预防接种情况审核报告。
四、线上报名时间:2022年8月7日8:00-8月11日12:30(线上预报名并提交材料扫描件,我园工作人员审核后将与家长联系通知审核结果,请务必保证材料扫描件的清晰度和电话畅通。)
五、相关注意事项及咨询电话
1.幼儿园是对3周岁以上学龄前幼儿实施保育和教育的机构。
2.家长应如实填报相关信息和提供报名所需材料,如有发现填报虚假信息、提交虚假材料的,一律取消报名资格。
3.家长或监护人应在规定的时间进行网上预报名,并在规定时间办理入园手续。超过登记期限未登记或未办理入园手续的,视为自动放弃报名资格。
4.提前准备好所需的材料后再上传图片,避免多次审核造成不便。
5.咨询电话:0592-6212696
咨询时间:8:00-17:30
温馨提示:报名成功后,请您保持电话畅通。
报名二维码:点击查看





