
公布时间:2022年3月13日
莱州市:关于开展第二轮重点区域和重点人员核酸补测的通告
我市启动第一轮重点区域和重点人员核酸补测以来,全市上下同心协力、众志成城,顺利完成补测任务。为进一步排查疫情潜在风险,保障全市人民生命健康,根据上级部署要求,经市委指挥部研究,决定开展第二轮重点区域和重点人员核酸补测。有关事宜通告如下:
一、检测时间
3月13日13时—14日12时
二、检测范围
1.不需参加检测人员。全市各级各类学校(幼儿园)师生员工不参加;居家管控人员不参加(根据管控期的采样时间安排,由医务人员上门入户采样)。
2.必须参加检测人员。除以上人员外,莱州市辖区内全体居民(含本地常住人口、流动人口、外籍人员等)。
三、采样地点
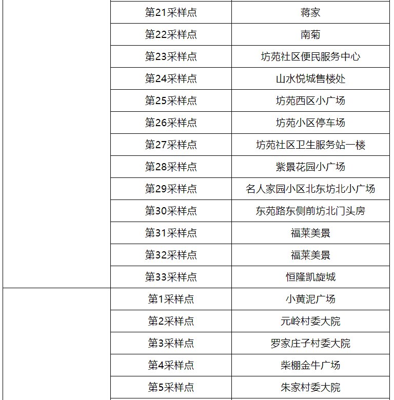
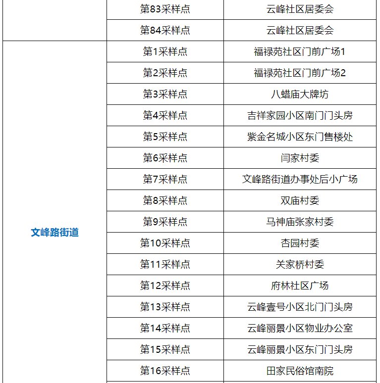
全市共设551个采样点(地点与第一轮相同)。
四、注意事项
1.请提前准备好第一轮检测时的“个人采样信息采集码”二维码(可截屏保存,可打印纸质,也可重新注册),按照居住地镇街、村居(社区)统一安排,分时、分段、有序到达指定地点开展核酸检测。
2.检测时请提前准备“健康码”“行程卡”,保持一米安全距离,文明有序排队,全程佩戴口罩,做好个人防护。前面采样结束后不要立即上前,更不要马上取下口罩张嘴等待采样,要继续保持安全距离,待医务人员做好采样准备后,迅速上前取下口罩张嘴采样,采样时屏住呼吸,采样结束后立即戴好口罩。
3.接受采样时不要直接接触医务人员操作台和台上物品,更不要把钥匙、手机等物品寄放在操作台面。
4.老弱病残孕、婴幼儿等特殊人群予以优先采样。
5.为避免影响检测结果,采样前30分钟请勿吸烟、喝酒和嚼口香糖;采样前2小时尽量避免进食。要时刻注意手卫生,采样结束后立即回家(单位)用肥皂或洗手液仔细洗手。
6.采样完毕后请立即离开,不要在采样现场逗留。
7.广大居民要关注官方权威发布,自觉做到不信谣、不传谣、不造谣,共同维护疫情防控良好秩序。
8.请广大市民朋友相互转告周知,积极配合检测,切实做到应检尽检,确保不漏一户、不落一人。
莱州市委统筹疫情防控和经济运行工作领导小组(指挥部)办公室
2022年3月13日
莱州市第二轮重点区域和重点人员核酸补测采样点布局




































