
2022年3月12日龙口市各街道核酸筛查采样点调整
亲爱的市民朋友:
自3月11日开始,在我市主城区5个街道进行重点区域及人员核酸补测工作以来,得到了广大市民的大力支持。现根据核酸筛查工作实际情况对街道采样点设置进行调整。有关事宜公告如下:
一、采样时间:3月12日14:00至20:00,3月13日8:00至12:00。
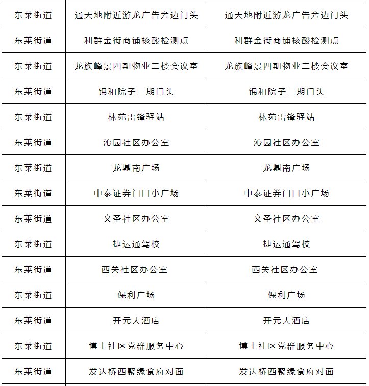
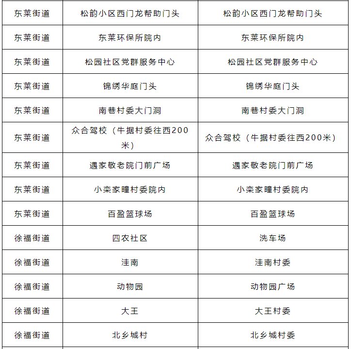
二、采样地点:东莱街道、东江街道、新嘉街道、徐福街道、龙港街道原设置217个核酸采样点,现调整为89个核酸采样点,具体地点附后。请广大市民根据采样点设置情况,就近前往采样点进行核酸采样,并服从街道、村居(社区)的统一安排,耐心等待。无固定居所人员请及时与属地街道联系,自行到临近的采样点进行采样。对于残疾、卧床等行动不便人员,请提前与属地街道联系,属地街道将组织流动采样队提供上门采样服务。
三、采样人员范围不变:东莱街道、东江街道、新嘉街道、徐福街道、龙港街道辖区内的群众,包括常住人口、流动人口、短暂停留人口。3月5日以后(含3月5日)进行过核酸检测的群众不需要再重复检测。
四、采样要求:请广大市民佩戴口罩,准备好电子健康码(老年人可携带纸质版健康码)前往采样点,无法提供电子健康码的可携带身份证进行核酸检测登记。如遇健康码故障,可按照采样点工作人员指导生成转义二维码进行扫描录入,转义二维码使用流程见附件。检测期间,请服从工作人员安排,配合做好信息录入工作。接种新冠病毒疫苗后,48小时之内不要前往核酸采样点进行核酸检测。近期有接种疫苗需求的市民,请在完成核酸检测后再接种疫苗。采样前两小时请勿进食,采样前三十分钟请勿吸烟、喝酒或嚼口香糖。
五、注意事项:请广大市民文明有序排队,保持一米安全距离,全程佩戴口罩,做好个人防护;老弱病残孕、婴幼儿等特殊人群予以优先采样;有发热、干咳、乏力、嗅觉味觉减退、鼻塞、流涕、咽痛、结膜炎、肌痛和腹泻等不适症状人员,应主动向村居(社区)报告,暂缓前往核酸采样点,由街道另行安排采样。感谢您的理解与配合!
龙口市委统筹疫情防控和经济运行工作领导小组(指挥部)办公室
2022年3月12日





