
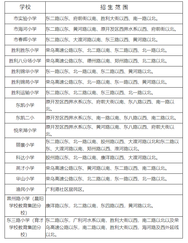
一.东营市2022小学义务教育划片信息

图源:东营发布
二.东营市经开区2022.民办义务教育招生:
开发区范围内民办与公办义务教育学校同步招生,使用同样的网上报名平台登记报名。
民办学校必须按照公布的招生片区或范围进行登记入学,不得跨区域、跨范围招生。民办学校报名学生人数超过招生计划的,由审批地教育部门采取电脑随机派位方式招生,全程接受社会监督,派位结果即时向社会公开。未被民办学校招收的学生,可通过网上报名平台继续进行公办义务教育学校网上报名登记。
教育百科2022-10-01 07:12:32佚名

一.东营市2022小学义务教育划片信息

图源:东营发布
二.东营市经开区2022.民办义务教育招生:
开发区范围内民办与公办义务教育学校同步招生,使用同样的网上报名平台登记报名。
民办学校必须按照公布的招生片区或范围进行登记入学,不得跨区域、跨范围招生。民办学校报名学生人数超过招生计划的,由审批地教育部门采取电脑随机派位方式招生,全程接受社会监督,派位结果即时向社会公开。未被民办学校招收的学生,可通过网上报名平台继续进行公办义务教育学校网上报名登记。