
报名入学学生的监护人确因不具备上网条件或无法正常网上报名的,可与居住地所在招生服务区学校联系(下文附招生划片与联系电话表),到学校报名点在工作人员协助下报名登记。信息登记完成后,法定监护人审核无误后方可提交。
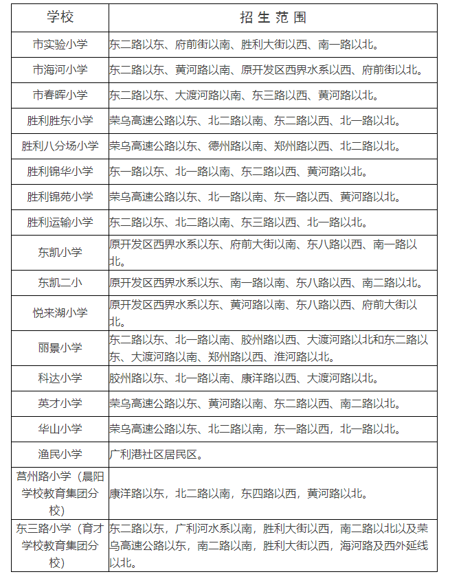
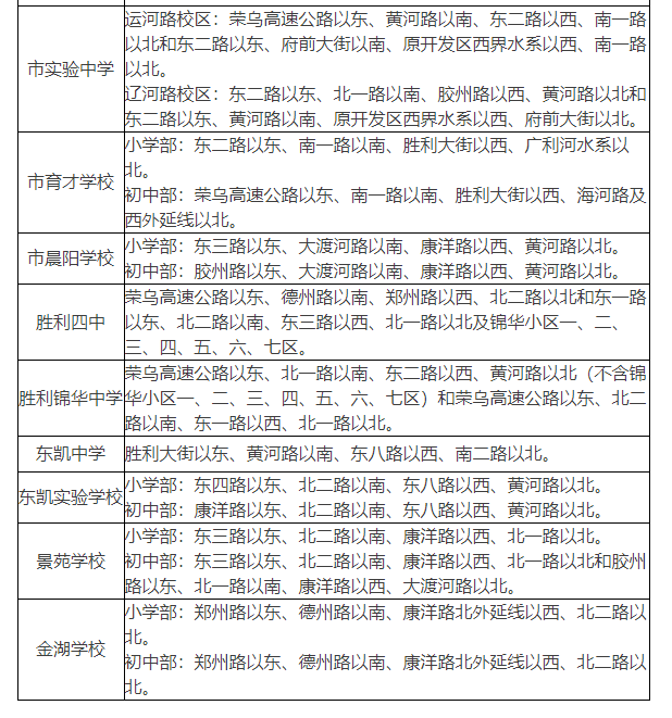
一.2022东营市中小学招生划片信息一览

图源:东营发布

图源:东营发布
二.2022东营市中小学招生咨询电话一览

图源:东营发布
教育百科2022-10-01 07:12:13未知

报名入学学生的监护人确因不具备上网条件或无法正常网上报名的,可与居住地所在招生服务区学校联系(下文附招生划片与联系电话表),到学校报名点在工作人员协助下报名登记。信息登记完成后,法定监护人审核无误后方可提交。
一.2022东营市中小学招生划片信息一览

图源:东营发布

图源:东营发布
二.2022东营市中小学招生咨询电话一览

图源:东营发布