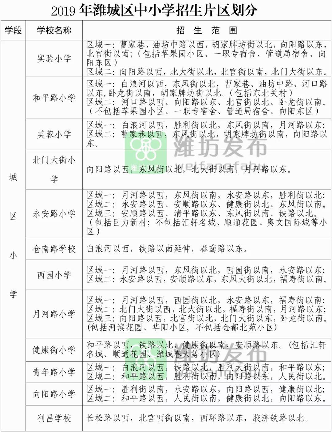
潍坊潍城区仓南路学校招生范围(潍坊市仓南路小学)

教育百科2022-09-18 19:32:22未知

潍坊潍城区仓南路学校招生范围(潍坊市仓南路小学)

特别提醒:以上学区划片信息为2019的信息,大家参考一下。2020最新划片暂未发布,发布了小编会第一时间更新。

本文标签: 划片  学区  信息  第一时间  小编  

相关推荐

猜你喜欢

大家正在看