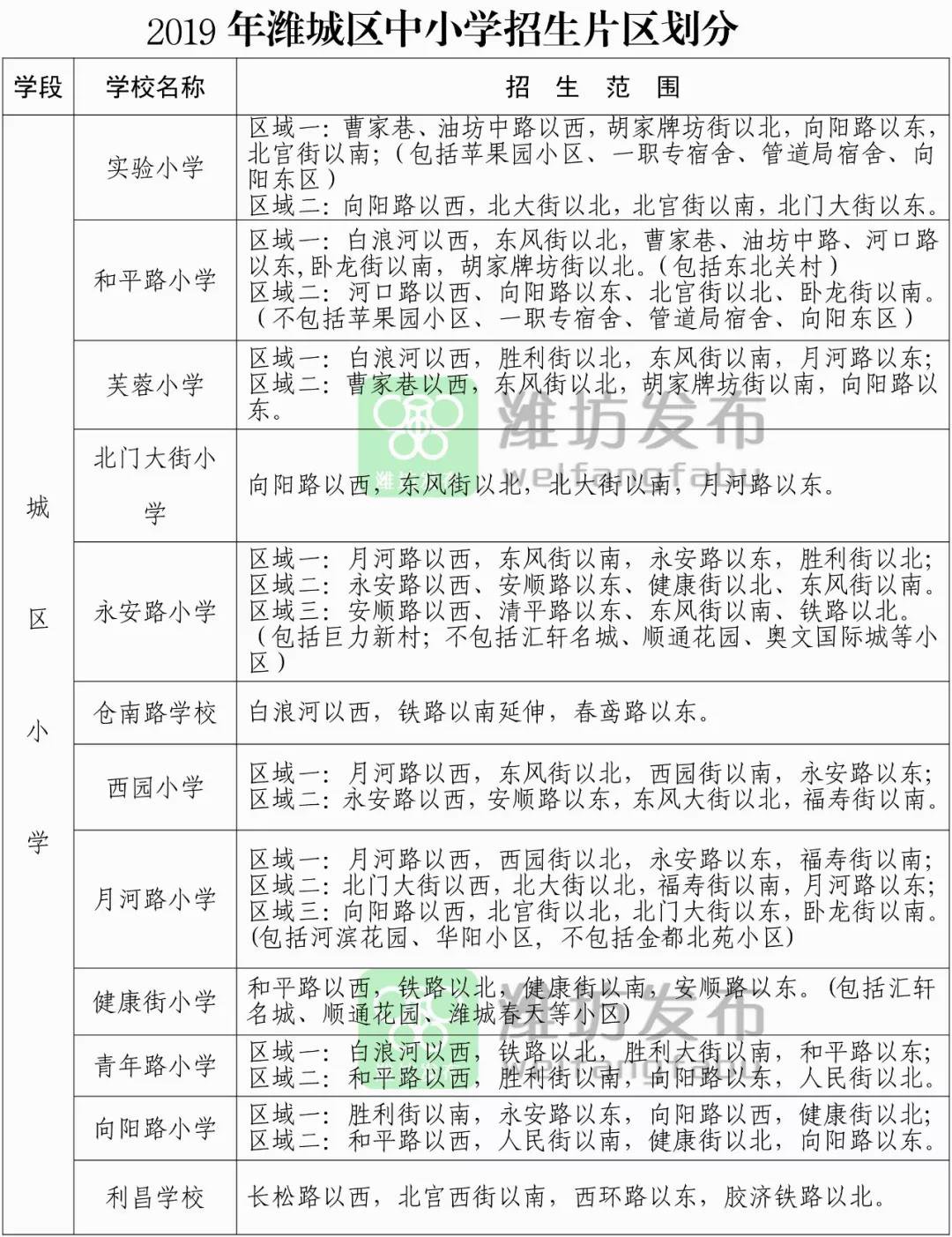
潍坊住在哪些区域可以读月河路小学? 潍坊潍州路小学怎么样

教育百科2022-09-18 19:31:46佚名

潍坊住在哪些区域可以读月河路小学? 潍坊潍州路小学怎么样

特别提醒:以上学区划片信息为2019的信息,大家参考一下。2020最新划片暂未发布,发布了小编会第一时间更新。

本文标签: 划片  学区  信息  第一时间  小编  

相关推荐

猜你喜欢

大家正在看