
发布时间:2022年6月9日
根据省市教育行政部门关于推进高中考试招生制度改革的有关要求,结合我县实际,现就2022年海盐县中等职业学校招生工作提出如下实施意见。
招生学校
海盐县理工学校、海盐县商贸学校
招生计划
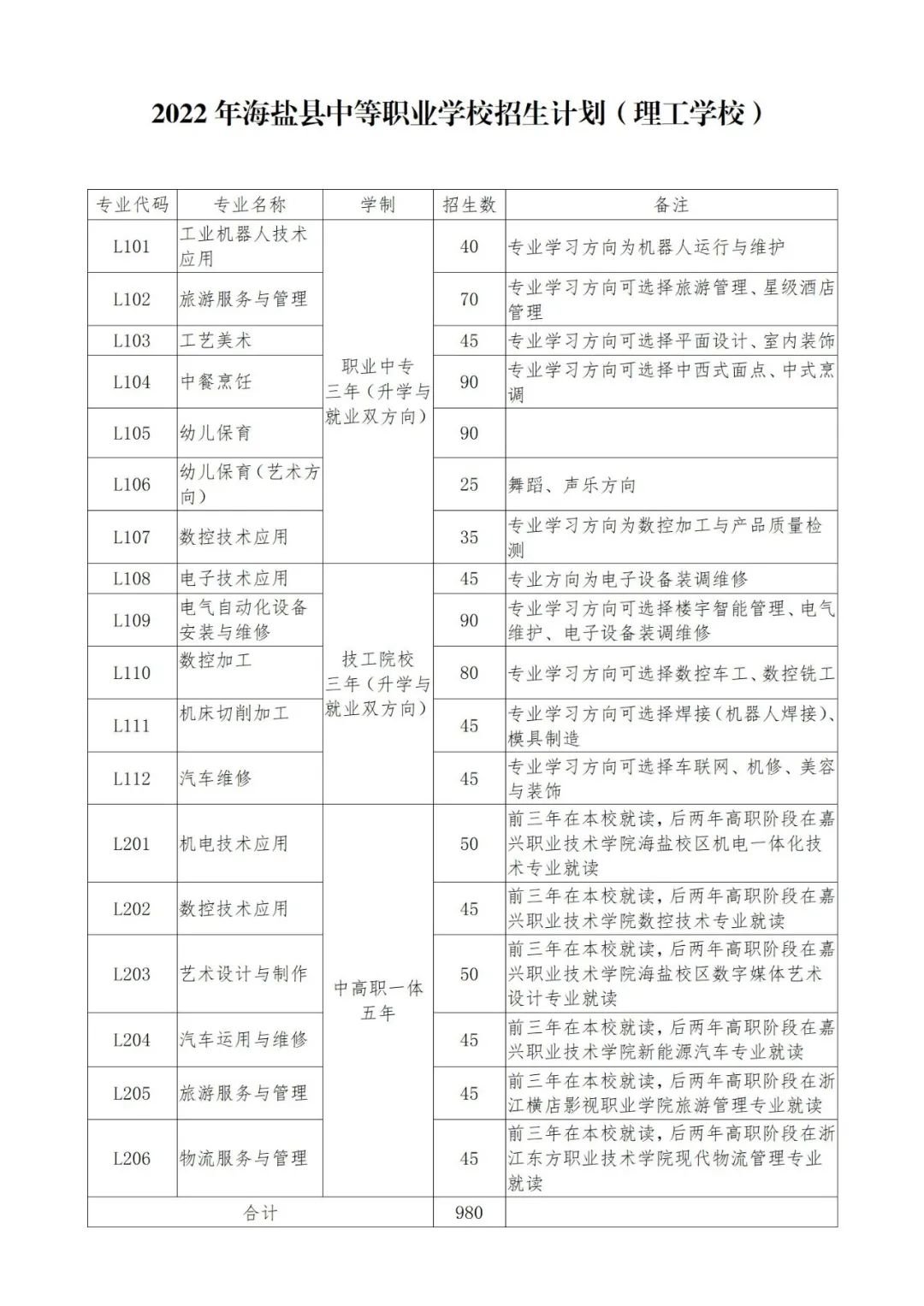
按照省教育厅关于高中段教育协调发展以及招生规模应与办学条件相适应的原则,2022年全县中等职业学校面向县内初中学校招生1645人,其中海盐县理工学校980人,海盐县商贸学校665人(含普职融通招生90人)。各校各专业具体的招生计划见下图。
图源:海盐教育
教育百科2022-09-10 20:03:21佚名

发布时间:2022年6月9日
根据省市教育行政部门关于推进高中考试招生制度改革的有关要求,结合我县实际,现就2022年海盐县中等职业学校招生工作提出如下实施意见。
招生学校
海盐县理工学校、海盐县商贸学校
招生计划
按照省教育厅关于高中段教育协调发展以及招生规模应与办学条件相适应的原则,2022年全县中等职业学校面向县内初中学校招生1645人,其中海盐县理工学校980人,海盐县商贸学校665人(含普职融通招生90人)。各校各专业具体的招生计划见下图。
图源:海盐教育