
发布时间:2022年6月9日
根据省市教育行政部门关于推进高中考试招生制度改革的有关要求,结合海盐县实际,现就2022年海盐县中等职业学校招生工作提出如下实施意见。
招生学校
海盐县理工学校、海盐县商贸学校
招生计划
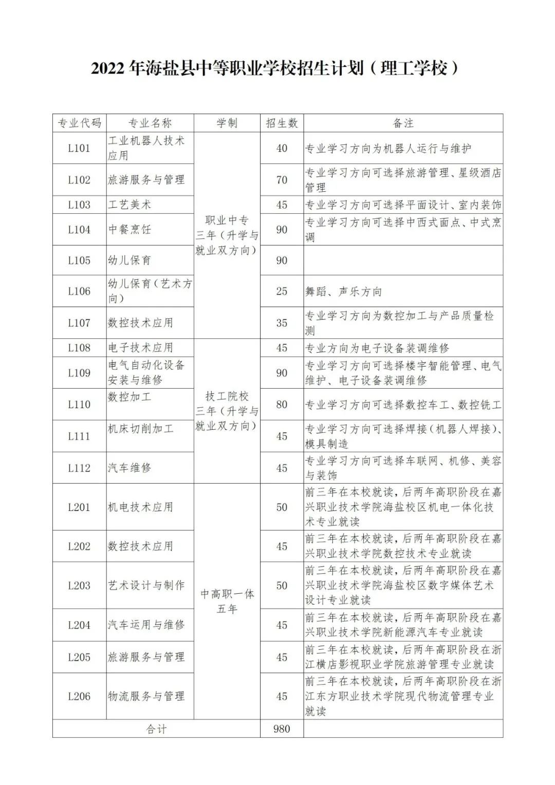
按照省教育厅关于高中段教育协调发展以及招生规模应与办学条件相适应的原则,2022年全县中等职业学校面向县内初中学校招生1645人,其中海盐县理工学校980人,海盐县商贸学校665人(含普职融通招生90人)。各校各专业具体的招生计划见下图。
图源:海盐教育
招生对象
凡符合下列条件之一的初中毕业生,均可报考职业学校:
(一)具有海盐户籍的应届、往届初中毕业生;
(二)浙江省内非海盐户籍的县内初中学校应届、往届毕业生;
(三)具有在本县初中学校连续2年及以上学习经历和学籍,且其父母双方或一方(或法定监护人)在本县有合法稳定职业、合法稳定住所并按国家规定在近3年内至少参加1年社会保险的外省籍应届、往届初中毕业生;
(四)港澳台籍、外国籍本县初中学校应届、往届毕业生;
(五)符合省、市、县人才政策条件的人才子女;
(六)符合嘉兴市中职统筹招生条件的外县户籍和学籍应届、往届初中毕业生。
各类高中学校在册学生不得报考。
招生录取办法
1.中本一体招生。根据浙江省教育厅关于中职与应用型本科一体化培养试点招生工作有关精神,由嘉兴市考试院在学业水平考试后统筹招生管理及录取。
2.集中统一招生。以学业水平考试成绩为依据,根据学生志愿,在中考后统一进行招生录取。
3.补充录取招生。集中统一录取工作结束后,根据招生学校各专业的实际录取情况和补录条件,对统招阶段未录取的学生择优进行补充录取。
4.志愿填报要求。考生根据本人意愿认真填写《2022年海盐县中等职业学校志愿填报表》(点此获取二维码可下载),每位考生可选择填报六个专业。要求填写清晰,保持专业代码与专业名称的对应一致性;如发生专业代码与专业名称不对应,录取时以专业代码为准;志愿填报表一旦上报,不得更改。
5.招生录取办法。按照“分数优先、遵循志愿”原则,录取时,首先对考生按考试总成绩(含加分)从高到低排序,依次检索考生志愿,一经出现符合相关专业录取条件的,即被该专业录取。如出现因考生总分相同而又超过该专业招生计划数的,则按语、数、外三门学科总分高者列前,如果仍相同,则按语文学科高者列前,如再相同,并列者共同录取。如考生所报志愿均未被录取,根据考生是否服从其它志愿,择优进行调剂录取。若仍未被录取的考生,在统一录取工作结束后,可通过再次报名,由招生学校择优进行补录。
工作要求
1.加强组织领导。县教育局成立初中毕业生学业考试和高中招生工作领导小组,切实加强对考试招生工作的领导、组织和监督。教育局相关科室要做好招生政策的指导、宣传、解释和协调工作。
2.规范招生宣传。各招生学校要规范招生宣传工作,确保招生信息全面、客观、准确。同时要加强与各初中学校合作,通过多种形式向班主任、考生家长及考生宣传职业学校的招生政策、专业设置、办学成绩等,切实维护考生对招生学校及相关专业的知情权。
3.正确指导志愿。各校要认真做好学生志愿的填报工作,指导学生自愿选择报考的学校和专业,严禁违背学生意愿由学校老师代填志愿,切实维护考生的自主选择权。
4.严肃招生纪律。各招生学校要落实主体责任,严格执行招生计划、招生办法、招生程序和招生纪律,规范招生行为。县教育局将加强对招生中违规违纪行为的检查和处罚,一旦发现并查实的,将对相关责任单位和责任人严肃处理,构成犯罪的,由司法机关依法追究刑事责任。
咨询电话:86026142
举报电话:86029162
本办法的解释权属县教育局。





