
2020年鄞州学区划分范围一览(小学+初中)
2020年鄞州区城北教育管理服务中心所辖学校小学段招生服务地段

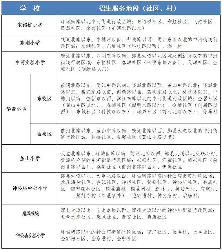
2020年鄞州区城南教育管理服务中心所辖学校小学段招生地段范围

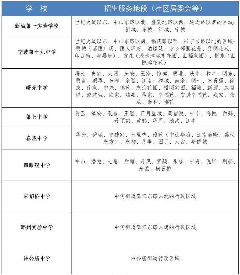
2020年鄞州区城北、城南教育管理服务中心初中招生服务地段
宁波各区县市学区划分最新消息:
教育百科2022-09-09 21:58:40佚名

2020年鄞州学区划分范围一览(小学+初中)
2020年鄞州区城北教育管理服务中心所辖学校小学段招生服务地段

2020年鄞州区城南教育管理服务中心所辖学校小学段招生地段范围

2020年鄞州区城北、城南教育管理服务中心初中招生服务地段
宁波各区县市学区划分最新消息: