
2020鄞州区小学学区划分一览(附划分范围)
小学学区划分:
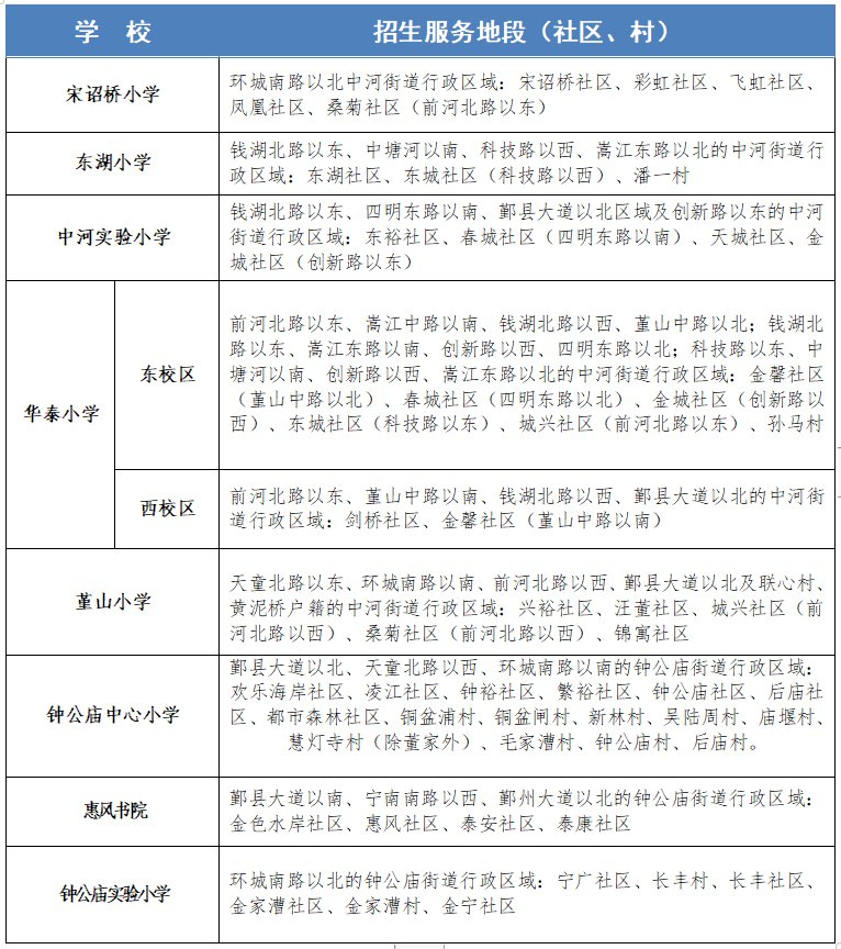
2020年鄞州区城北教育管理服务中心所辖学校小学段招生服务地段

2020年鄞州区城南教育管理服务中心所辖学校小学段招生地段范围

宁波各区县市学区划分最新消息:
教育百科2022-09-09 21:58:21未知

2020鄞州区小学学区划分一览(附划分范围)
小学学区划分:
2020年鄞州区城北教育管理服务中心所辖学校小学段招生服务地段

2020年鄞州区城南教育管理服务中心所辖学校小学段招生地段范围

宁波各区县市学区划分最新消息: