
苏州工业园区生源地信用助学贷款申请条件:
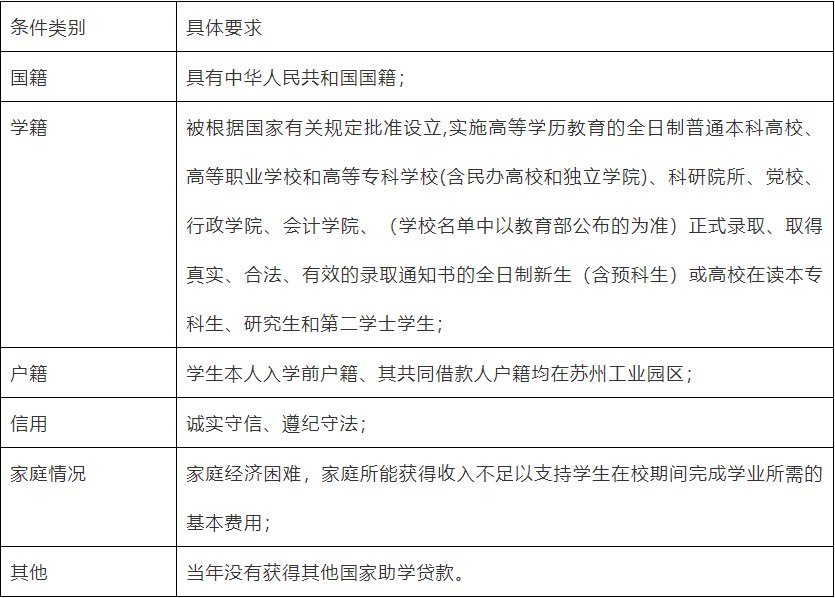
1、申请学生应同时满足以下条件:
2、共同借款人应符合哪些条件?
>>附:
咨询热线:0512-62886666、66683106
咨询地址:苏州工业园区苏州大道东351号苏州工业园区一站式服务中心社会事务窗口
教育百科2022-07-28 14:42:37未知

苏州工业园区生源地信用助学贷款申请条件:
1、申请学生应同时满足以下条件:
2、共同借款人应符合哪些条件?
>>附:
咨询热线:0512-62886666、66683106
咨询地址:苏州工业园区苏州大道东351号苏州工业园区一站式服务中心社会事务窗口
苏州工业园区生源地助学贷款办理指南