
苏州工业园区生源地信用助学贷款申请条件:
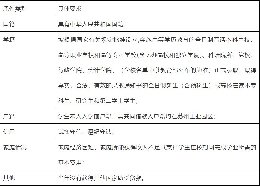
1、申请学生应同时满足以下条件:
2、共同借款人应符合哪些条件?
>>附:
1.什么是生源地信用助学贷款?
生源地信用助学贷款是指国家开发银行等金融机构向符合条件的家庭经济困难的普通高校新生(含预科生)和在校生发放的、在学生入学前户籍所在县(市、区)办理的助学贷款。生源地贷款为信用贷款,学生和家长(或其他法定监护人)为共同借款人,共同承担还款责任。
2.申贷金额及贷款用途
全日制普通本专科学生(含第二学士学位、高职高专学生)、预科生每人每年申请贷款额度不超过8000元,不低于1000元;年度学费和住宿费标准总和低于8000元的,贷款额度按照学费和住宿费标准总和确定;年度学费和住宿费标准总和高于8000元的,按照8000元确定。全日制研究生(含硕士研究生、博士研究生)申请贷款额度上限为12000元,其他规定同全日制普通本专科学生。注:如遇国家政策凋整,将按最新政策执行。
3.贷款期限
最长贷款期限:剩余学制加15年、最长不超过22年。
4.利率如何确定?
执行中国人民银行授权全国银行间同业拆借中心发布的同期五年期以上贷款市场报价利率LPR5Y-30个基点(即LPR5Y-0.3%)。每年12月21日根据最新LPR5Y调整一次。
5.什么时候开始还款,还本宽限期是多长时间?
在读期间利息全部由财政补贴。毕业后不再继续攻读学位时,自毕业当年起开始自付利息在5年还本宽限期内只需偿还利息,如毕业后剩余贷款期限小于5年,则按《借款合同》约定的还款计划还款。毕业后,在还款期内继续攻读学位的借款学生应及时向县级资助中心提出申请并提供书面证明,审核通过后,可继续享受贴息和5年还本宽限期,但贷款期限不延长。





