
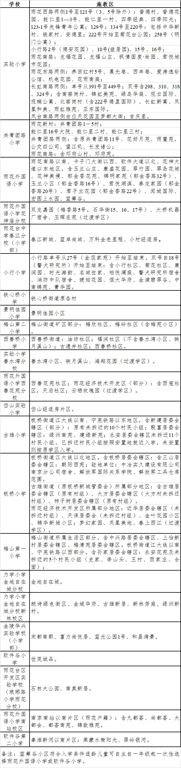
雨花台区2020年小学施教区划分:
2020年雨花台区小学入学报名条件
(一)入学年龄
新生入学年龄应满六周岁(2013年9月1日至2014年8月31日出生)。任何学校不得招收不足六周岁的儿童入学。适龄儿童确因身体等原因需要延缓入学的,其父母或者其他监护人应当向施教区学校提出申请,提供二级以上医疗机构出具的医学诊断证明,由区教育局批准。残疾儿童入学年龄可视具体情况酌情放宽至7周岁或8周岁。
(二)施教区入学条件
施教区内适龄儿童入学,应具有所在施教区家庭正式常住户口,其户籍原则上应随父母(法定监护人)在同一户籍,且户籍与实际常住地、房屋所有权证(持有者为适龄儿童的法定监护人)三者一致的,可按施教区报名入学。
1、属下面情况之一并持有相应证明材料的,也可正常按施教区报名入学:
01.儿童户口随父母一方在施教区且实际长期居住,另一方是不在本市工作的现役军人、在外地工作、务农(户口簿上注明)或出国定居的。
02.父母离异,儿童户口随法定监护人在施教区且实际长期居住的。
03.儿童户口单立或随祖父母(外祖父母)在施教区常住,其父母双方都是不在本市工作的现役军人或公派出国工作的专家、技术人员的。
04.适龄儿童自出生之日起即随父母户口在祖父母(外祖父母)处落户,其父母双方无独立房产,在祖父母(外祖父母)处实际常住且户口从未迁移过的。
2、拆迁户家庭子女按以下要求进行报名入学:
01.拆迁户家庭未自购新房或未安置到位的,在原施教区小学报名。
02.拆迁户家庭已安置到位的凭相关证明材料在安置房所属施教区内小学报名。
03.拆迁户家庭已自购新房且取得房屋所有权证的,必须在报名前将孩子及监护人的户口迁至监护人产权房处,在新购房所属施教区小学报名入学。
3、购买二手房的家庭,其子女入学问题按照下列原则办理:
01.一年级新生入学,其父母(法定监护人)原则上应在小学招生报名前一年办理二手房的所有权证及户口迁入手续,且实际居住。
02.对购买二手房的住户,该房产同期只能在施教区内安排一户家庭子女就读。
4、不符合以上条件的特殊情况,由区教育局根据实际情况统筹安排入学。





