
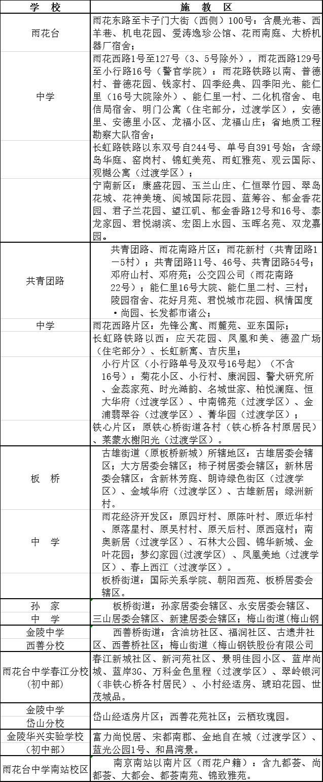
雨花台区2020年初中施教区划分一览表:
雨花台区初中2020年招生日程安排:
6日12日
区教育局公布雨花台区2020年初中招生入学工作实施办法。办法公布后,相关学校方可启动招生工作。
6月19-20日
跨区就读的小学毕业生回户籍所在区教育局指定地点(雨花台中学高中部)报名登记。
6月22日
区教育局完成区域内公办、民办初中招生入学工作材料的审核备案工作。
6月23日
公办初中发布入学公告,民办初中发布招生简章,明确招生入学登记相关事项。
6月26-27日
民办一贯制学校征求本校小学毕业生直升初中部意愿,学生监护人办理相关手续并签字确认。
6月26-30日
本区就读的应届小学毕业生在各就读小学进行初中升学报名,各初中学校审核录取。具体时间以小学通知为准。
7月2日
区教育局公布民办学校、热点公办学校电脑派位计划。
7月3-4日
有意愿参加电脑派位的应届小学毕业生在就读小学填报电脑派位志愿;跨区就读的小学毕业生有意愿参电脑派位的到区教育局普教科填报电脑派位志愿。
7月12日
同步进行民办学校、热点公办学校和南京外国语学校电脑随机派位,并公布结果。
7月13日
市教育局开通电脑派位结果网络查询。
7月13日
发布《关于做好雨花台区2020年进城务工人员随迁子女初中招生报名登记工作的通知》。
7月13-24日期间
被电脑随机派中或通过南京外国语学校语言能力测评的学生及其监护人到相关学校,现场办理录取确认手续,截止时间为7月24日16:00。
7月20-21日
符合条件的进城务工人员随迁子女在指定地点报名登记。
8月10日前
公办、民办学校发放入学通知书(或公布新生名单),完成招生工作。





