
根据教育部统一部署和广东省教育厅有关文件精神,2021年下半年全国中小学教师资格考试面试将于2022年1月8日至9日进行。结合我市实际,现将惠州市2021年下半年中小学教师资格考试面试有关事项公告如下:
一、时间安排
(一)网上报名时间:2021年12月9日-12日。
(二)现场审核时间:2021年12月13日-15日。
(三)网上缴费时间:2021年12月13日-15日24:00前。
(四)打印准考证时间:2022年1月3日起。
(五)面试时间:2022年1月8日-9日。
(六)面试成绩网上查询时间:2022年3月1日。
二、面试对象
(一)惠州市户籍的社会人员;
(二)持有惠州市居住证并在有效期内的外省(区、市)户籍人员;
(三)惠州市内普通高等学校三年级及以上的全日制本科学生、毕业学年的全日制专科学生;
(四)持港澳台居民居住证或港澳居民来往内地通行证或五年有效期台湾居民来往大陆通行证的港澳台居民。
以上人员须已参加中小学教师资格考试笔试且各科笔试成绩合格并在有效期内,方可报名参加本次面试。
三、报名条件
(一)具有中华人民共和国国籍,身体健康。
(二)遵守宪法和法律,热爱教育事业,具有良好的思想品德。
(三)未达到国家法定退休年龄。
(四)符合《教师法》规定的要求:
1.报考幼儿园教师资格面试,应当具备幼儿师范学校毕业及以上学历;
2.报考小学教师资格面试,应当具备中等师范学校毕业及以上学历;
3.报考初级中学教师资格面试,应当具备高等师范专科学校或者其他大学专科毕业及以上学历;
4.报考高级中学教师资格面试和中等专业学校、技工学校、职业高级中学文化课、专业课教师资格面试,应当具备高等师范院校本科或者其他大学本科毕业及以上学历;
5.报考中等职业学校实习指导教师资格(包括中等专业学校、技工学校、职业高级中学实习指导教师资格)面试,应当具备中等职业学校毕业及以上学历,同时应具有初级及以上专业技术职务或中级以上工人技术等级证书;
港澳台居民参加全国中小学老师资格考试面试的报名条件,按照《教育部办公厅中共中央台湾工作办公室秘书局国务院港澳事务办公室秘书行政司关于港澳台居民在内地(大陆)申请中小学教师资格有关问题的通知》(教师厅〔2019〕1号)规定执行。
被撤销教师资格的,5年内不得报名参加考试;受到剥夺政治权利,或故意犯罪受到有期徒刑以上刑事处罚的,不得报名参加考试。曾参加教师资格考试有作弊行为的,按照《国家教育考试违规处理办法》(教育部第33号令)的相关规定执行。
四、面试内容及科目
(一)面试内容
面试依据教育部印发的《中小学和幼儿园教师资格考试标准(试行)》和《考试大纲(试行)》(面试部分)进行,包括备课(或活动设计)、试讲(或演示)、答辩(或陈述)等环节。面试主要考核职业道德、心理素质、仪表仪态、言语表达、思维品质等教学基本素养和教学设计、教学实施、教学评价等教学基本技能。考生可登陆“NTCE-中国教育考试网”(http://ntce.neea.edu.cn)查阅各科目考试大纲。
(二)面试科目
1.幼儿园教师资格面试不分科目。
2.小学教师资格面试分语文、数学、英语、社会、科学、体育、音乐、美术、心理健康教育、信息技术、小学全科、特殊教育,共12个科目。
3.初级中学教师资格面试分语文、数学、英语、思想品德、历史、地理、物理、化学、生物、音乐、体育与健康、美术、信息技术、历史与社会、科学、心理健康教育、日语、俄语、特殊教育,共19个科目。
4.高级中学教师资格面试分语文、数学、英语、思想政治、历史、地理、物理、化学、生物、音乐、体育与健康、美术、信息技术、通用技术、心理健康教育、日语、俄语、特殊教育,共18个科目。
5.中等职业学校文化课教师面试科目与高级中学教师面试科目相同。中等职业学校专业课教师和实习指导教师的教师资格面试按《广东省中等职业学校专业课教师和实习指导教师资格考试面试大纲》(粤教继函〔2016〕37号)规定进行。
五、报考流程
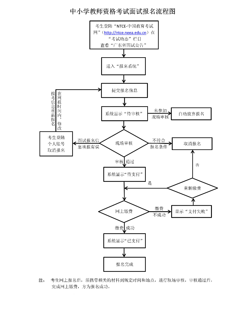
(一)网上报名
网上报名时间:2021年12月9日至12日。
符合面试报考条件的考生在报名时间内,登录“NTCE-中国教育考试网” (http://ntce.neea.edu.cn)按照栏目指引进行网上报名,准确填写面试类别、面试科目和面试考区等信息。报名时间截止后,报名系统将自动关闭,不再受理考生报名。
惠州市户籍或持惠州市居住证的社会考生,惠州市内在校生(仅限普通高等学校三年级及以上的全日制学生、毕业学年的全日制专科学生,含港澳台学生)报名时应选择惠州市为报考考区。港澳台居民可选择居住地、教师资格考试笔试报考地为报考考区。
面试报名流程如下:
来源:惠州市教育局
(二)现场审核
1.时间:2021年12月13日-15日共三天。
2.地点:惠州考区考生的材料现场审核请到户籍或居住地(须办理当地居住证且在有效期内)的县(区)教育局进行审核,具体时间、地点、联系方式、受理范围和预约网址见附件1(注:到市行政服务中心和惠城区教育局现场审核的考生需在网上预约,预约开放时间2021年12月9日-13日)。
特别提示:市行政服务中心现场审核的对象为:在惠州就读普通高等学校三年级及以上的全日制本科学生、毕业学年的全日制专科学生和港澳台及特殊教育、日语、俄语报名的考生、驻惠部队考生。进入市行政服务中心须按照《预约指南》进行具体时段预约,考生逾期未在网络进行预约或未到现场办理审核手续的,作放弃面试报名处理。
《预约指南》:微信搜索“惠服务U”小程序→打开小程序并人脸识别实名登录→在“常用功能”模块点击“惠预约”→①点击同意承诺书,进入下一页;②办事人类型选择“个人”,行政区划选择“惠州市”,办事大厅选择“惠服务教师资格考试面试现场审核工作专窗(11-13号)”,服务事项选择“负责审核在惠州就读普通高等学校三年级及以上的全日制本科学生、毕业学年的全日制专科学生和港澳台及特殊教育、日语、俄语报名的考生、驻惠部队考生”;③点击下一步→选择预约日期和时间段,点击“提交”,看到预约成功提示即完成→回到首页,点击“个人中心-预约记录”可查询预约详情。现场审核流程:根据本人预约时段到达审核现场→测量体温→现场取号→等待窗口叫号→递交相关资料和健康申报表(附件3)→证件材料审核→领取受理通知书。现场审核时必须本人严格按预约时段到现场审核点办理。
3.现场审核确认时考生需提交以下材料:
(1)惠州市户籍的考生:
①第二代有效居民身份证原件(需在有效期内);
②本人户口本原件(属集体户口的,需提供本人户口页原件,加盖公章(骑缝)的户主页及本人户口页复印件,盖章模板详见附件2);
③健康申报表(附件3)
④毕业证书原件。
(2)持惠州市居住证的考生:
①第二代有效居民身份证原件(需在有效期内);
②居住证原件(需在有效期内);
③个人承诺书(附件4);
④健康申报表(附件3)
⑤毕业证书原件。
(3)在就读学校所在地报考的考生:
①第二代有效居民身份证原件(需在有效期内);
②学生证(需有学校名称及当年注册信息)或学校学籍管理部门出具的在籍学习证明原件(学籍证明需有完整个人信息,学籍证明样本详见附件5)。
③健康申报表(附件3)
(4)港澳台考生:
①港澳台居民居住证或港澳居民来往内地通行证或五年有效期台湾居民来往大陆通行证原件(需在有效期内);
②学历(学位)证书原件。
③健康申报表(附件3)
4.现场审核后,报名信息不得更改。未经现场审核的考生,视为自动放弃本次面试报名。
(三)网上缴费
通过现场审核的考生,须在2021年12月15日24:00前登录“NTCE-中国教育考试网”缴纳面试费用,支付成功后即为报名完成。现场审核通过但未在规定时间缴费者视为自动放弃报名,逾期不再补报。
根据教育部考试中心《关于中小学教师资格考试考务费标准的公告》(教试中心函〔2015〕147号)和《广东省发展改革委 广东省财政厅关于改革我省专业技术人员职业资格考试收费标准管理方式的通知》(粤发改规〔2018〕9号)的规定,面试费按每考生280元/人·次的标准收取。面试费一旦缴纳不予退费,请考生注意。
(四)准考证打印
准考证打印时间:完成报名的考生,从2022年1月3日起可以登录“NTCE-中国教育考试网”打印准考证。
六、参加面试
(一)参加面试时间:2022年1月8日至9日。
考生应按准考证上注明的时间、考点和场次参加面试,考点和场次由报名系统随机生成。
(二)各类考生面试程序如下:
第一类:报考幼儿园教师资格,小学语文、数学、英语、社会、科学、体育、音乐、美术等科目教师资格,初级中学语文、数学、英语、思想品德、历史、地理、物理、化学、生物、音乐、体育与健康、美术、信息科技、历史与社会、科学等科目教师资格,高级中学语文、数学、英语、思想政治、历史、地理、物理、化学、生物、音乐、体育与健康、美术、信息科技、通用技术等科目教师资格:
1.抽题。考点工作人员登录面试测评系统,从题库中随机抽取试题(幼儿园类别考生从抽取的2道试题中任选1道,其余类别只抽取1道试题),考生确认后,工作人员打印试题清单。
2.备课。考生持试题清单、备课纸进入备课室,撰写教案(或活动演示方案)。准备时间20分钟。
3.回答规定问题。考生由工作人员引导进入指定面试室。考官从试题库中随机抽取2道规定问题,要求考生回答。时间5分钟左右。
4.试讲或演示。考生按准备的教案(或活动演示方案)进行试讲(或演示)。时间10分钟。
5.答辩。考官围绕考生试讲(或演示)内容进行提问,考生答辩。时间5分钟左右。
6.评分。考官依据评分标准对考生面试表现进行综合评分。
第二类:报考小学心理健康教育、信息技术、小学全科、特殊教育,初中、高中、中职文化课心理健康教育、日语、俄语、特殊教育等科目教师资格:
1.抽题。考生从报考科目的教材(考点提供)中随机抽取章节(课),作为备课和试讲内容。其中,“小学全科”先从语、数、英、音、体、美六科中随机抽取1门科目,再从该科目教材中随机抽取章节(课),作为备课和试讲内容。工作人员将考生抽取的章节(课)登记在试题卡上,考生签名确认。试题卡一式两份,考生一份,考官组一份。
2.备课。考生持试题卡、备课纸,进入备课室,撰写教案(或活动演示方案)。准备时间20分钟。
3.回答规定问题。考生由工作人员引导进入指定面试室。考官从“面试测评系统”中随机抽取2道规定问题,要求考生作答。时间5分钟左右。
4.试讲(演示)。考生按照准备的教案(或活动演示方案)进行试讲(或演示)。时间10分钟。
5.答辩。考官围绕学生试讲(或演示)内容进行提问,考生答辩。时间5分钟左右。“小学全科”考官适当提问非试讲科目的知识。
6.评分。考官依据评分标准对考生面试表现进行综合评分。
第三类:报考中等职业学校专业课教师和实习指导教师的教师资格:
1.考生自带一本正式出版的本专业中职或以上学校的专业课或实习指导教材。抽题室工作人员对考生自带教材进行审核,审核通过后,考生随机抽取章节内容作为备课和试讲内容,抽题室工作人员将考生所抽题目登记在备课纸上,一式两份,考生签名确认后,一份交由考生备课,一份由考务工作人员交给考官。
2.备课。考生根据抽取的备课内容,进行教学设计。时间20分钟。
报考专业课教师的考生应按理论课或理实一体化课的要求,进行教学设计。报考实习指导教师的考生应按实验实训课的要求,进行教学设计。
3.专业概述。考生针对拟任教专业进行专业概述。时间5分钟左右。
4.试讲(演示)。考生按照准备的教学方案进行试讲(或演示)。时间10分钟。
5.答辩。考官围绕考生试讲(或演示)内容进行提问,考生答辩。时间5分钟左右。
6.评分。考官依据评分标准对考生面试表现进行综合评分。
七、面试成绩公布
面试成绩公布时间:2022年3月1日。
考生可在面试成绩公布后登陆 “NTCE-中国教育考试网”查询本人的面试成绩。考生如对本人成绩有异议,可在成绩公布后10个工作日内向惠州市教育局申请成绩复核。
已通过中小学教师资格考试(笔试和面试)的考生,可自行登录中小学教师资格考试网站下载、打印PDF版本考试合格证明(黑白、彩色打印均可)。
八、考试违规处理
中小学教师资格考试属于《中华人民共和国刑法修正案(九)》中“法律规定的国家考试”范畴,考生在考试过程中,违反考试纪律作弊或提供虚假证明材料的,按照《国家教育考试违规处理办法》(教育部令第33号)和《中华人民共和国刑法修正案(九)》中规定接受有关部门的处理。
九、防疫要求
(一)现场审核的疫情防控要求
结合我市疫情防控最新形式,为切实维护广大考生及工作人员的身体健康,教师资格考试面试现场审核工作严格实施人员限流。
1.请考生到达所属审核点后积极配合现场工作人员做好体温测量、消毒防范等工作。进行现场审核时应全程佩戴口罩。
2.在惠州市行政服务中心面试现场审核点注意事项如下:
(1)受理范围:在惠州就读普通高等学校三年级及以上的全日制本科学生、毕业学年的全日制专科学生和港澳台及特殊教育、日语、俄语报名的考生、驻惠部队考生。
(2)考生须严格按照本人预约的现场审核时间段前往现场审核确认。
(2)考生在现场审核前下载《惠州市2021年下半年中小学教师资格考试面试现场审核健康申报表》(附件3),按要求如实填写申报表,现场确认当天在入口处出示粤康码并测量体温登记后上交工作人员。体温高于37.3℃、粤康码非绿码、无健康申报表及其他无关人员禁止进入现场审核区。
3.在现场审核区域内,考生须全程佩戴口罩,室内室外须间隔1米排队,应听从现场工作人员指挥,确保工作安全有序。
(二)面试考试的疫情防控要求
当前,我国新冠肺炎疫情防控工作已进入常态化,为保障广大考生和考试工作人员的生命安全和身体健康,考生需按照《教育部办公厅国家卫生健康委办公厅关于印发<新冠肺炎疫情防控常态化下国家教育考试组考防疫工作指导意见>的通知》(教学厅〔2020〕8号)要求,考前14天开始做好每日体温测量、记录并进行健康状况监测(附件6双面打印),体温测量记录以及出现身体异常情况的,要及时报告当地教育行政部门,经相关部门研判,具备条件方可参加考试。考生进入考点须出示“粤康码”或“穗康码”并进行体温检测。体温低于37.3℃方可进入,体温高于37.3℃的考生,须经医疗专业人员研判后,再决定考生能否继续参加考试。
因考生人数众多,请各位考生提前到达考点,以保证按时进入考场。积极配合考点现场工作人员做好体温测量、消毒防范等工作,面试期间应全程佩戴口罩。
考生须密切关注并遵守惠州市教育局发布的疫情防控最新规定。
十、注意事项
(一)考生须本人进行网上报名和现场审核确认,并对所填报的报考信息和提供的现场审核材料的准确性、真实性负责。禁止学校或任何机构替代考生报名,对违反规定而影响本人面试的,责任由考生承担。
(二)网上报名系统有判别考生笔试成绩是否具备面试报名资格的功能,考生只有在所报面试类别和科目对应的笔试各科目成绩均合格且在有效期内,才能在“中小学教师资格考试网”上进行面试报名。
(三)考生注册报名时上传的照片应为本人近6个月内的免冠正面证件照,此照片将用于准考证和考试合格证明,请考生按规定上传照片,如因照片上传不合格而影响本人考试的,责任由考生承担。
(四)参加2021年下半年之前全国中小学教师资格考试笔试成绩合格的考生,在面试报名时需要重新进行注册和填报个人信息,重新注册操作不影响考生的面试报名资格。参加2021年下半年笔试考试的考生不用重新注册。
(五)考生忘记注册密码可通过以下三种途径重置:
1.自助重置密码
考生可通过回答注册时预设的“密码保护问题”自助重置密码。
2.短信获取密码
考生可通过报名注册时所填写的手机号码短信获取密码(注:手机短信为考生重新获取密码的重要途径,在参加中小学教师资格考试期间,请考生慎重更换手机号码)。
3.拨打教育部考试中心客服电话
考生可在工作时间内通过拨打教育部考试中心客服电话进行密码重置(客服电话010-82345677)。
(六)参加面试考试前,须仔细阅读《面试考生须知》(详见附件6)。
(七)相关面试问题,惠州考区考生可在工作日上班时间拨打咨询电话:0752-2261269(节假日除外)。
附件:1.惠州市2021年下半年中小学教师资格考试面试现场审核点信息
2.骑缝盖章(样例)
3.惠州市2021年下半年中小学教师资格考试面试现场审核健康申报表
4.个人承诺书
5.学籍证明(样例)
6.惠州市2021年下半年中小学教师资格考试面试健康监测登记表及面试考生须知(双面打印)
惠州市教育局
2021年11月29日





