
惠州教资面试报考流程
网上报名
报名时间:2021年12月9日至12日。
符合面试报考条件的考生在报名时间内,登录“NTCE-中国教育考试网” (http://ntce.neea.edu.cn)按照栏目指引进行网上报名,准确填写面试类别、面试科目和面试考区等信息。报名时间截止后,报名系统将自动关闭,不再受理考生报名。
惠州市户籍或持惠州市居住证的社会考生,惠州市内在校生(仅限普通高等学校三年级及以上的全日制学生、毕业学年的全日制专科学生,含港澳台学生)报名时应选择惠州市为报考考区。港澳台居民可选择居住地、教师资格考试笔试报考地为报考考区。
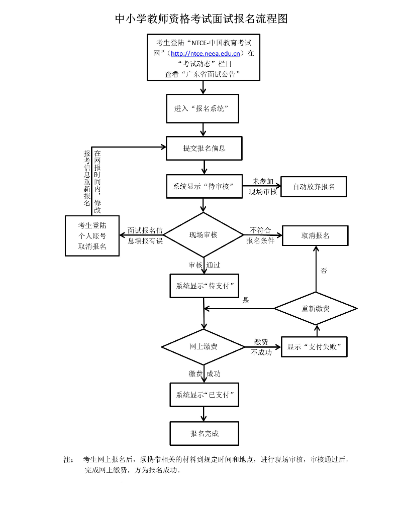
面试报名流程如下:
来源:惠州市教育局





