
儿童是人的一生中生长发育的关键阶段,也是需要营养最旺盛的时刻。同时,孩子又面临学习的压力,因此更需要有强健的体魄来应对。所以家长们应抓紧这个年龄段,为孩子提供更充足、均衡的营养,从饮食调理到日常作息,都为孩子的健康成长打下扎实的基础。
平衡饮食,选则适当食物
均衡的营养包括哪些?
1. 谷物类。谷物能为孩子提供充足的热能,是食物金字塔的基础。有的孩子整天零食不离口,导致三餐没胃口。或者有的家长认为孩子不吃饭没关系,只要多吃菜保证营养就够了,这些观点都是错误的。
2. 食物种类多样化,菜谱常换常新。奶制品、肉、蛋、鱼和粮食、蔬菜、水果全面均衡,既保证了营养素的全面,也避免了孩子对单一食物的“偏爱”和对每日雷同食物的“厌倦感”。
3. 奶制品。中国儿童缺钙率占相当大的比例,其中2~18岁儿童和青少年的膳食钙摄人量仅达到适宜摄入量的35.1%。儿童缺钙率与年龄的关系表现为儿童年龄越大,缺钙的比例越大。而牛奶是食物中钙的最好来源之一,因此要确保孩子每天至少饮用500ml的牛奶。
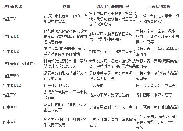
4. 补充多种维生素。维生素对儿童生长发育、免疫系统和大脑神经细胞传递都至关重要。大部分维生素不能由人体合成,必须从每日的膳食中摄取。如果因烹调不当或和儿童挑食、偏食等现象,非常容易造成儿童体内缺乏充足种类和数量得维生素。采用补充多种维生素制剂是一种比较好的方法,但是更应强调的是鼓励儿童从多种食物,特别是蔬菜、水果、奶制品中获得生长发育所需的维生素。
具体说来,一名7岁儿童每天需要500ml牛奶,一个鸡蛋,100g禽肉、瘦肉或鱼肉,25~50g 豆制品,150g蔬菜和适量水果,每天需要150~200主食。建议一周吃一次含铁丰富的食物如猪肝或猪血,每周吃一次富含碘、锌的海产品。
牛奶是钙最好的来源之一
牛奶里不仅含有大量优质蛋白质,还是儿童最好的钙的来源,1ml牛奶里即含有1.2mg的钙,能为生长发育提供强大助力。如果孩子能保证每天早晚各一杯牛奶,即≥500ml,就完全能满足生长所需,不用额外再补充钙质。
家长给孩子选择牛奶时,应尽量选择低温杀菌的巴氏鲜牛奶,即我们常见到的瓶装牛奶和屋顶纸盒牛奶。超市里很多利乐砖、利乐枕包装的常温奶,虽保质时间较长,但因为经过超高温消毒,营养成分的含量会有所损失。
同时、提醒家长们,每天只需保证500ml鲜奶就足够了,不需要额外再补充钙制剂。因为大量钙的摄入会影响铁和维生素的吸收,还可能导致肠胃道紊乱(便秘)。除了考虑钙的摄取,更应更重视钙的吸收。
正确补钙、重在吸收
钙的吸收有赖于维生素D的帮助,如果人体缺乏维生素D,钙的吸收只有10%,而在补充维生素D的同时,钙的吸收率会增加到60%-75%。普通鲜牛奶中维生素D的含量不足,家长应该给儿童选择强化维生素D的鲜牛乳或者给孩子补充维生素D制剂。所以,想要孩子更好地吸收牛奶中的钙,就一定不要忽略维生素D。
因此正确饮食摄取钙,无需额外补充钙制剂,只要在喝牛奶的同时,选择维生素D的牛乳就足够了。
儿童的成长,还需要各种维生素
维生素不仅在人体代谢过程中起着重要作用,是儿童生长发育不可缺少的营养素,一般通过均衡的膳食来获得。
各种维生素的作用与来源
如果孩子经常挑食、偏食;加之因有些传统的烹调方式不当很容易流失营养,为了让生长发育旺盛的孩子获得均衡的营养,有时可以考虑额外补充多种维生素。





