
很多玩家都把自己的心得发到网上,与其他玩家进行探讨及印证。下面带来玩家“神性之溢出”分享的《侠客风云传》对话选择、送礼及养成心得汇总,一起来看看吧。
原本下了份网上的攻略表,但是网上有许多错误或者多余的,或者有其他更好选择的地方。于是依照网上攻略表加上自己测试改进了一份并附上了自己的心得。特别是送礼这一块,许多冷门的东西都测试了很多时间,希望对大家有用。
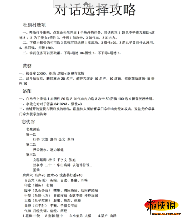
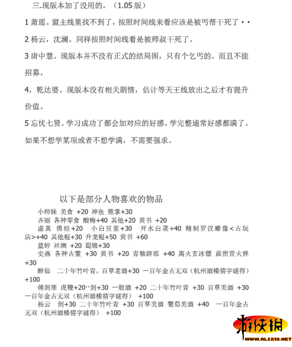
做了一个word:传送门
部分截图:



更多相关资讯请关注:侠客风云传专题
游戏攻略2023-02-16 14:09:17佚名

很多玩家都把自己的心得发到网上,与其他玩家进行探讨及印证。下面带来玩家“神性之溢出”分享的《侠客风云传》对话选择、送礼及养成心得汇总,一起来看看吧。
原本下了份网上的攻略表,但是网上有许多错误或者多余的,或者有其他更好选择的地方。于是依照网上攻略表加上自己测试改进了一份并附上了自己的心得。特别是送礼这一块,许多冷门的东西都测试了很多时间,希望对大家有用。
做了一个word:传送门
部分截图:



更多相关资讯请关注:侠客风云传专题