
2022云南端午节高速交通流量分析预测
随着疫情防控形势持续向好,节日期间群众出游多、民俗活动多、走亲访友多,但受雨季汛期、高速公路收费通行、高考中考临近等因素影响,预计群众出行将以中短途、近郊游出行为主,交通流量将比清明、“五一”假期减少,但近期全省强对流、强降雨天气多,次生灾害多发,交通安全风险仍然较大。
1.全省高速公路交通流量预测。预计6月2日(假期前一天)17时-20时为高速出程拥堵高峰;6月5日(假期第三天)为高速返程拥堵高峰,14时-19时拥堵程度较高。
2.出入昆高速公路交通流量预测。综合分析近三年端午节假期间出入昆高速公路交通流量变化情况,预计今年端午节假期日均流量较近期日常流量上升35%左右、达到35万辆余次,总流量较去年端午节假期上升10%左右、达到105万至115万辆余次,高峰流量较清明、“五一”假期流量有所降低,但峰值流量仍然可能达到38万辆余次。
①出昆高速公路日流量每日呈现“M”变化趋势,高峰时段上午为9时-12时,小高峰时段为下午13时—16时。
2022年端午节假期出昆高速流量变化趋势预测
②入昆日流量从每日上午流量逐渐增大,高峰时段主要集中在每日的14时—19时。
近三年端午节假期,我省平均发生一般程序处理的交通事故135起,平均发生按简易程序处理的轻微交通事故3997起。2021年端午节假期简易程序处理的交通事故较2019年上升了30.37%。
近三年端午节假期一般程序事故情况
(一)较大事故高发。近三年端午节假期发生较大道路交通事故3起,2020年1起,系正三轮摩托机件不符合技术标准且违法载人的单方翻坠事故,致3人死亡,2021年发生2起,分别造成3人死亡,均为小型客车醉驾驾驶引发。节日期间较大事故易发,安全风险不容忽视。
(二)农村地区发生亡人事故占比高,翻坠事故突出。农村道路发生交通事故致人死亡人数占比较高,死亡人数占端午节假期死亡人数的39.66%。特别是近三年端午节假期所发生的3起较大事故中,2起发生在农村县道上,且均为坠车事故。
(三)私家车肇事突出,小型客车、摩托车为肇事的主要车型。私家车肇事超过事故总量的8成;从肇事车辆类型看,小型客车、摩托车事故总量大,事故起数占到人员伤亡的事故总量的四分之三。其中,小型客车肇事最多,所发生的交通事故占事故总起数的50%,其次为摩托车占总量的25.76%,电动自行车、轻型货车、重型货车肇事居第三至五位,分别占总量7.14%、4.93%、3.69%。
近三年端午节假期一般程序事故主要肇事车辆类型
(四)晚间及午间事故高发。晚间17时至22时事故多发,发生事故162起,占到总量的39.9%,其次是午间发生事故99起,占总量的24.38%。
近三年端午节假期一般程序事故24小时分别情况
(五)酒驾醉驾、未按规定让行、无证驾驶等违法行为引发事故突出。酒驾醉驾、未按规定让行、无证驾驶、违法会车、超速行驶、违法超车、未按规定与前车保持必要的安全距离、逆行、未避让行人、违法倒车等交通违法行为肇事突出,引发的事故超过人员伤亡事故总量的7成。

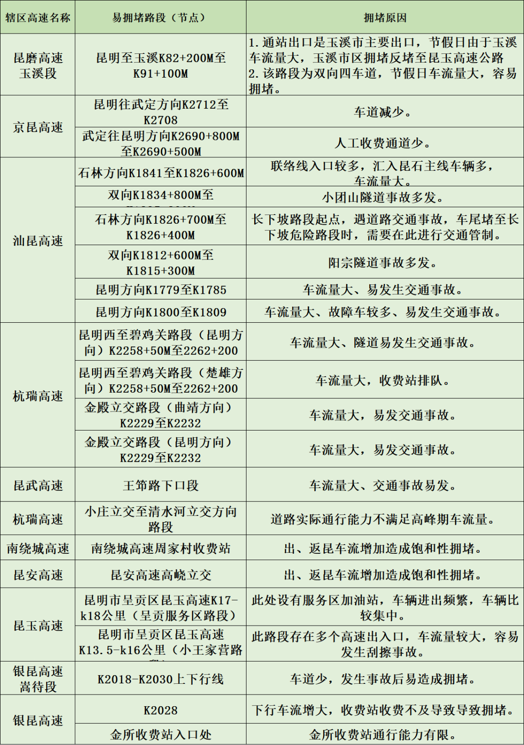
端午节假期出昆高速公路易拥堵路段





