
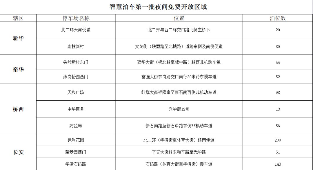
2021年8月11日起,石家庄智慧泊车公司首批选定10个停车场(名单附后),试点施划蓝白双色停车泊位,在这些蓝白双色标线的泊位停车,实行白天收费、晚间免费。
石家庄夜间免费停车场名单
夜间免费停车时段是每天晚上19:00 至次日早上7:30。
点击查看
相关阅读
平面停车场(亦称广场式),具有一定的用地面积,通过交通标线划分成通道和停车泊位,配上指向箭头和标志等交通设施。其停车方式有垂直式(与通道呈直角)、平行式(与通道呈平行)、斜列式和交错式布置四种方式。一般常用垂直式布置,优点是节省停车面积。也有采用斜列式布置,其斜列角度依场地形状确定,优点是进出方便,周转率高,安全性好。





